Skip to content

Design Manual for Roads and Bridges

Highway Structures & Bridges

Inspection & Assessment

CS 450 Inspection of highway structures

(formerly BD 63/17)

Version 0.1.0

Summary

This document gives the Overseeing Organisation’s requirements for inspection of its highway structures.

Application by Overseeing Organisations

Any specific requirements for Overseeing Organisations alternative or supplementary to those given in this document are given in National Application Annexes to this document.

Feedback and Enquiries

Users of this document are encouraged to raise any enquiries and/or provide feedback on the content and usage of this document to the dedicated Highways England team. The email address for all enquiries and feedback is: Standards_Enquiries@highwaysengland.co.uk.

This is a controlled document.

Latest release notes

Document Code Version number Date of publication of relevant change Changes made to Type of change
CS 450 0.1.0 April 2021 Core document, Wales NAA Incremental change to requirements
Text alignment with CG 300 and CD 354 for clarity. No technical changes.

Previous versions

Document Code Version number Date of publication of relevant change Changes made to Type of change
CS 450 0 March 2020

Foreword

Publishing information

This document is published by Highways England.

This document supersedes BD 63/17, which is withdrawn.

Contractual and legal considerations

This document forms part of the works specification. It does not purport to include all the necessary provisions of a contract. Users are responsible for applying all appropriate documents applicable to their contract.

Introduction

Background

This document describes the inspection and reporting requirements for highway structures on motorway and all purpose trunk roads as defined in GG 101 [Ref 7.N].

This document covers the use of the Inspection Manual for Highway Structures and should be read in conjunction with CG 302 [Ref 1.N]. It should be read in conjunction with CS 452 [Ref 4.I] when dealing with tunnels.

Assumptions made in the preparation of this document

The assumptions made in GG 101 [Ref 7.N] apply to this document.

The inspection requirements described in this document are based on the following overarching principles.

  1. To detect in good time any defect that may cause an unacceptable safety or serviceability risk or a serious maintenance requirement, in order to safeguard the public, the structure and the environment and to enable appropriate remedial action to be taken.
  2. To provide information that enables the management and maintenance of a stock of structures to be planned on a rational basis in a systematic manner, in order to support the achievement of the objectives of the Overseeing Organisation.
  3. To ensure that inspections are undertaken by suitably experienced and competent staff.

These overarching principles align with Management of Highway Structures: A Code of Practice. UKRLG MHS [Ref 6.I]

Abbreviations

Abbreviations
Abbreviation Definition
MEWP Mobile elevated working platform
NHSS 31 National Highway Sector Scheme 31
TAA Technical Approval Authority
TSM The Traffic Signs Manual

Terms and definitions

Term Definition
Parties and
organisations
Agent The party appointed by the Overseeing Organisation to manage highway assets on their behalf, e.g. maintaining agent, managing agent, managing agent contractor, trunk road agent, concessionaire, service provider or operating company. Where the Overseeing Organisation manages the highway assets within their own organisation, the agent is to be the branch or section to which the duties have been delegated.
Constructor The organisation contracted by the Overseeing Organisation or the agent to undertake construction works on its behalf.
Can also be termed the Contractor.
Designer The organisation responsible for the overall design including proprietary components.
Inspection Organisation The organisation contracted by the Overseeing Organisation or the Agent to undertake inspections on its behalf. Where the Overseeing Organisation inspects the highway assets within their own organisation, the Inspection Organisation is to be the branch or section to which the duties have been delegated.
Technical Approval
Authority (TAA)
As defined in CG 300 [Ref 12.N].
Positions and roles
Authorising Engineer The engineer appointed by the Supervising Engineer who authorises inspection reports
Inspector A person appointed by the Supervising Engineer with the competence and qualifications to inspect highway structures.
Senior Inspector A person appointed by the Supervising Engineer with the competence and qualifications to inspect highway structures, able to demonstrate broader experience and proficiency of the relevant areas and has evidence of having advised others.
Supervising Engineer The engineer appointed by the Agent who supervises the inspection programme and is ultimately responsible for inspections of highway structures.
Dates and periods
Date of inspection the date an inspection was undertaken and completed, where evidence and observations are gathered at the structure. In the case where an inspection takes more than one day, the date an inspection was completed.
Defects liability period the period, as specified in the contract, following completion of the project during which the Contractor can be liable for defects in its work. This may also be referred to as the defects correction period, period of maintenance or prescriptive period. In general, and in the absence of an express provision to the contrary, the defects liability period provisions are in addition to, and not in substitution for, the common law rights.
Due date for inspection The due date for inspection is set from construction and repeats at the relevant inspection interval. It is not affected by variations in the date of inspection.
Scheduled date
for inspection
The date an inspection is scheduled to occur on.
Types of structure
Complex structure The following criteria are used to define complex structures where one or more apply;
1) skews greater than 25°;
2) unconventional or novel design aspects;
3) unusual elements or load paths;
4) half-joints, hinge-joints or post-tensioning;
5) any individual span exceeding 50 m;
6) history of unresolved foundation problems, significant structural
defects, or significant safety issues;
7) structures subject to interim measures in
CS 470 [Ref 8.I];
8) scour susceptibility (risk rating 1-4) to
BD 97 [Ref 13.N]; and,
9) retaining walls greater than 7.0 m in height.
Special structure The following criteria are used to define special structures where one or more apply:
  1. any individual span exceeding 100 m;
  2. moveable bridges;
  3. moveable inspection access gantries, gantry rail and gantry support systems;
  4. large viaducts and crossings with unresolved structural issues and or weight restrictions, subject to continuous monitoring and inspection,
  5. structures with suspension systems, (e.g. cable stayed, or suspension bridges, but not footbridges); and,
  6. tunnels.
Types of inspection
Acceptance Inspections inspections which are undertaken at a specific point in the lifecycle of a structure (pre-opening inspection, defects liability inspection) or at transfer of ownership (transfer inspection, handback inspection).
Maintenance Inspections inspections which are undertaken on a routine basis (safety inspection, general inspection, principal inspection), or in response to a specific issue (special inspection, inspection for assessment)

1. Scope

Aspects covered

1.1 This document shall apply to highway structures over, under or alongside roads under the responsibility of the Overseeing Organisation as defined in accordance with GG 101 [Ref 7.N].

NOTE Additional technical advice on the inspection methods for highway structures is provided in the Inspection Manual for Highway Structures IMfHS [Ref 5.I].

1.2 The scope of highway structures which require inspection shall be as defined in Table 2.1.

1.3 For any structures that are identified as requiring different inspection management arrangements to those described in this document, the Agent shall propose an appropriate inspection management arrangement for the agreement of the Overseeing Organisation.

NOTE Advice on alternative inspection management arrangements is provided in the National Application Annexes.

1.3.1 Some special types of structures, for example cable stayed bridges, may require different inspection management arrangements to those described in this document.

1.3.2 The Overseeing Organisation may inform the Agent of structures that require alternative inspection management arrangements.

Implementation

1.4 This document shall be implemented forthwith on all schemes involving the inspection of highway structures on the Overseeing Organisations' motorway and all-purpose trunk roads according to the implementation requirements of GG 101 [Ref 7.N].

Use of GG 101

1.5 The requirements contained in GG 101 [Ref 7.N] shall be followed in respect of activities covered by this document.

Quality assurance and audits

1.6 The Agent's quality management system shall be amended to reflect the requirements of this document if necessary, in accordance with GG 102 [Ref 9.N].

1.7 The Agent shall be prepared for audits against this document at any time, including but not restricted to:

  1. achievement of required quality of inspections and the associated reports;
  2. inspector competence and training;
  3. inspection management; and,
  4. health and safety arrangements.

2. General requirements

Extent of inspection

2.1 Inspections shall be carried out for each structure type according to the requirements shown in table 2.1

Table 2.1 Extent of inspection according to structure type
Structure type8 NAA
exceptions
1
Definition Extent of inspection2
Bridge, buried structure,
subway underpass, culvert
and any other similar structure
S, NI A structure with a clear span or internal diameter greater than 0.9 m supporting the highway as it crosses an obstacle (e.g. river, valley or flood plain) or a service (e.g. local road, railway or canal), or,
a structure with a clear span or internal diameter greater than 0.9 m supporting the passage of a service (e.g. local road, railway, canal) over the highway.
All structural elements and adjacent structural and non-structural elements relevant to the behaviour, stability and safety of the structure

Earth retaining structure S, NI A structure associated with the highway with an effective retained height of 1.5 m or greater, where the dominant function is to retain earth3 All structural elements and adjacent structural and non-structural elements relevant to the behaviour, stability and safety of the structure
Reinforced/strengthened
soil/fill structure with hard facings
S, NI A structure associated with the highway with an effective retained height of 1.5 m or greater where the dominant function is to stabilise the slope and/or retain earth All structural elements and adjacent structural and non-structural elements relevant to the behaviour, stability and safety of the structure.
Sign gantry and signal gantry S Portal and cantilever gantries that support signs and/or signals Structural aspects of all sign/signal gantries
Lighting columns, masts, and posts4,5
Cantilever mast for traffic signal Structural aspects of all cantilever masts
High mast for lighting with a vertical distance from top of post to bottom of flange of 20 m or more Structural aspects of masts
Masts for monitoring equipment. i.e. camera, radio, speed camera and telecommunication transmission equipment. Structural aspects of masts
Catenary lighting support system Structural aspects of all catenary support systems
Posts for traffic signs or signals where any post is greater than 7m in height6 Structural aspects of sign/signal posts where any one post has a vertical distance of more than 7m from the top of the post to he bottom of the flange plate or top of foundation
Access gantry A movable structure providing access to a highway asset, typically for bridge inspection and maintenance Structural aspects of all movable access gantries
Road tunnel7 A subsurface highway structure enclosed for a length of 150 m or more Structural aspects of all road tunnels
Other structures Other structures that are within the footprint of the highway, e.g. service/utility crossings. All structural elements and adjacent structural and non-structural elements relevant to the behaviour, stability and safety of the structure
Any other structures not in above subgroup as agreed with Overseeing Organisation defined as requiring technical approval in accordance with CG 300 [Ref 12.N] or any agreed with the Overseeing Organisation All structural elements and adjacent structural and non-structural elements relevant to the behaviour, stability and safety of the structure
Third party structures NI Any of the above categories but owned by others, e.g. private owners or utility companies As agreed with the Overseeing Organisation
Note 1 Variations to this table are provided in the respective National Application Annexes where highlighted in this column.
Note 2 All structure types include any adjacent or integral road restraint systems and any approach/departure transitions, connections and terminations.
Note 3 Retained height of earth retaining structures is the level of fill at the back of the structure above the finished ground level at the front of the structure.
Note 4 For the inspection of lighting columns less than 20 m in height see
TS 501 [Ref 12.I].
Note 5 For the inspection of masts and columns which have lifting hoists, winches and cables see
UKSI 1998/2306 [Ref 15.I] and manufacturer's recommendations.
Note 6 For the inspection of traffic sign posts less than 7 m in height see
CS 125 [Ref 6.N].
Note 7 For the inspection of mechanical and electrical equipment and other specific features of road tunnels see
CS 452 [Ref 4.I] .
Note 8 The structure types may not align with those used in the asset management systems used by Overseeing Organisations.

2.1.1 Highway structures which are marginally outside the dimensions stated in table 2.1, especially those which are subject to hydraulic action, may be included within the scope of this document by agreement with the Overseeing Organisation.

2.2 Structural aspects of sign and signal gantries and masts shall include foundations, columns, beams, arms, structural connections and components and the structural performance of any significant attachments (e.g. fixed signs and variable message signs) and their connections.

2.3 Access gantries which are either attached to the structure on a permanent basis, or are moved into position from storage, shall be managed and inspected in accordance with the Institution of Structural Engineers publication ‘The Operation and Maintenance of Bridge Access Gantries and Runways’ IStructE Gantries & Runways [Ref 18.N].

2.4 Where an inspection organisation becomes aware of any visible potential risks from structures which are not owned by the Overseeing Organisation but are within the footprint of the Overseeing Organisation’s highway, the Overseeing Organisation and the owner of the structure shall be be immediately informed by the Agent.

NOTE 1 This can include structures or features outside the boundary of the highway, but which have the potential to affect the integrity of the Overseeing Organisation’s structure or highway.

NOTE 2 The Overseeing Organisation, or their agent if instructed, can liaise with the other owner, to confirm how the risk can be resolved and whether there is an adequate regime of inspections and maintenance.

NOTE 3 This does not negate the responsibility of the agent to check all structures within the footprint of the highway during safety inspections.

Health and safety

2.5 Inspections of highway structures, including any testing, must be managed to comply with general statutory and other relevant health and safety requirements and any associated regulations and approved codes of practice and guidance documents that amplify these requirements.

2.6 General statutory and other relevant health and safety requirements, and the Overseeing Organisation’s internal safety procedures, must be complied with by agents when planning and undertaking inspections of highway structures.

NOTE Specific requirements for health and safety are provided in Section 10.

Competence of inspection staff

2.7 All inspections shall be undertaken by personnel that satisfy the health, experience and, where appropriate, qualification and certification requirements for the particular inspection type.

2.8 Measures for the management and monitoring of physical fitness of all inspection staff shall be carried out in accordance with the procedures of the inspection organisation.

2.9 Competence of all inspection staff shall be managed in accordance with the competence management system of the inspection organisation, developed under the general provisions of GG 102 [Ref 9.N] and BS EN ISO 9001 [Ref 11.I].

NOTE Specific requirements for inspector competencies are provided in Section 9.

2.10 The Supervising Engineer shall be a chartered civil or structural engineer (or possess an equivalent EU qualification) with experience in inspection, design, construction or maintenance of highway structures.

2.10.1 An incorporated civil or structural engineer may be appointed for this position subject to the agreement of the Technical Approval Authority (TAA) including a review of their experience.

2.10.2 A chartered highways and transportation engineer may be appointed for this position subject to the agreement of the TAA including a review of their experience.

2.11 Any Authorising Engineers shall be appointed and supervised by the Supervising Engineer.

2.11.1 The Supervising Engineer may act as an authorising engineer.

2.12 An Authorising Engineer shall be an incorporated or chartered civil or structural engineer (or possess an equivalent EU qualification) with experience in inspection, design, construction or maintenance of highway structures.

2.12.1 A chartered or incorporated highways and transportation engineer may be appointed for the position of Authorising Engineer subject to the agreement of the TAA including a review of their experience.

2.12.2 Personnel with other qualifications or experience may be appointed for the position of Authorising Engineer, with restrictions on the scope of structures they may authorise, (for example, Category 0 and 1 structures as defined in CG 300 [Ref 12.N]), subject to the agreement of the TAA including a review of their experience.

2.13 The Agent shall maintain records of the qualifications, background and any TAA agreements of staff appointed to be a Supervising Engineer or Authorising Engineer and make them available for audit and review by the Overseeing Organisation.

Management and reporting of risks

Immediate risks to public safety

2.14 A procedure, common to all maintenance inspections, shall be established by the Agent, whereby inspection staff have a clearly defined duty to inform the Supervising Engineer or designated staff, at the earliest possible opportunity, of any defect or hazard that represents or has the potential to represent an immediate risk to public safety and/or structural stability.

NOTE For guidance on the factors that contribute to an immediate risk see CS 470 [Ref 8.I].

2.15 Staff undertaking a structural inspection shall note any deficiencies at or near the structure which, in their opinion, represents or has the potential to represent a significant safety hazard and report them as an immediate risk to public safety.

NOTE The scope described in table 2.1 does not affect the inspector’s duty of care under health and safety legislation to report any safety hazards they encounter that are outside the scope of their inspection.

2.16 Staff undertaking a structural inspection shall report any suspected defects of a non-structural nature that represents or has the potential to represent an immediate risk to public safety.

NOTE Suspected defects can include any structure that has electrical and/or mechanical equipment attached or adjacent to it. Examples of such risks can include bare wires or loose mechanical fixtures.

2.17 Where the defects or risks posed by the Overseeing Organisation’s structure or highway could affect adjacent property, this shall be reported in accordance with procedures for the management and reporting of risks.

Resulting actions

2.18 The Overseeing Organisation, and any other owner of the structure, shall be immediately informed by the Agent, and any other owner of the structure, of any possible defect or risk;

  1. requiring urgent attention; or,
  2. representing or having the potential to represent a hazard to road, rail and other users.

NOTE Additional reporting requirements are provided in the National Application Annexes.

2.19 Action shall be immediately taken by the Agent to safeguard the public and/or sustain structural functionality.

2.19.1 Suitable safeguarding actions may include:

  1. undertaking a special inspection;
  2. undertaking detailed testing;
  3. scheduling remedial works; or,
  4. restricting or closing the structure to traffic.

Fire risks

2.20 The following fire hazards and factors shall be reported during any maintenance inspection.

  1. any significant or potential fire hazards such as the open air storage of combustible materials, industrial buildings, scrap yards, agricultural storage of combustible materials, or other potential fire safety hazards or any other perceived high level of risk such as the storage of fuel tanks, gas bottles, chemicals, agricultural materials, a significant number of vehicle tyres, other combustible materials; and,
  2. any significant factors to indicate any history of fires, such as evidence of vandalism, burnt vehicles, or other incidents underneath or adjacent to the structure.

2.21 Any significant fire hazards or factors reported during the inspection shall be immediately notified to the Overseeing Organisation and recorded on the asset information management system of the Overseeing Organisation.

2.22 Any significant fire damage shall be recorded and made subject of a risk assessment, including options for recommendation of immediate closure of the structure or further investigation, e.g. special inspection, testing or assessment, in light of the damage.

3. Maintenance inspections

Inspection types

3.1 The five types of maintenance inspection that shall be used for highway structures are:

  1. safety inspection;
  2. general inspection;
  3. principal inspection;
  4. special inspection; and,
  5. inspection for assessment.

NOTE Variations to the five types of maintenance inspection are provided in the National Application Annexes.

Safety inspection

Definition

3.2 Safety inspections for highway structures shall be carried out to ensure the safe and efficient identification of safety related defects.

NOTE 1 A safety inspection provides a check of those parts of a highway structure that are visible from the highway and are usually undertaken as part of the highway safety inspection regime.

NOTE 2 The purpose of a safety inspection is to identify significant deficiencies or signs of damage which represent, or can lead to, a danger to the public or high maintenance costs and therefore require immediate or urgent attention. For example collision damage to superstructure or bridge supports, damage to parapets, spalling concrete or insecure expansion joint plates.

NOTE 3 Safety inspections are not specific to highway structures and generally cover all fixed assets on the highway network, including carriageways, footways, structures, drainage, verges and lighting.

NOTE 4 Variations to safety inspections for highway structures are provided in the National Application Annexes.

3.2.1 Safety inspections for highway structures should be scheduled at a frequency according to the risks and significance of a particular route or asset.

3.2.2 Safety inspections should be carried out by trained highway maintenance staff.

3.2.3 Safety inspections should be carried out from a slow moving vehicle.

3.2.4 Alternative methods for carrying out the safety inspection may be agreed with the Overseeing Organisation.

NOTE In certain circumstances, it is necessary for staff to proceed on foot either to confirm suspected defects or to complete the inspection. For example, some bridges require a weekly or monthly walkover.

Frequency

3.3 Safety inspections of all fixed assets shall be carried out at frequencies not less than the requirements set down by the Overseeing Organisation.

NOTE Variations to safety inspections of all fixed assets are provided in the National Application Annexes.

3.3.1 The frequency of safety inspections should give due regard to any special considerations, for example, does the structure form, material, usage or location influence the required frequency and reflect the importance of a particular route or asset.

3.3.2 Safety inspections may be necessary as a result of notification of a defect by a third party, e.g. police or public.

Call out inspection

3.4 Maintenance staff carrying out a safety inspection shall inform a member of the inspection organisation of any defects which they consider to require a subsequent call out inspection.

3.5 The need for a call out inspection in response to a concern raised by a safety inspection shall be assessed by a member of the inspection organisation.

3.6 Where the need for a call out inspection is confirmed it shall be undertaken by the inspection organisation with the appropriate priority according to the nature of the concern.

NOTE A call out inspection is not categorised as a special inspection and as such the Agent is not required to agree this activity with the Overseeing Organisation.

3.7 Any resulting actions from the call out inspection shall be dealt with as an immediate risk to public safety or prioritised for action in accordance with asset management procedures.

General inspection

Definition

3.8 A general inspection shall comprise a visual inspection of all parts of the structure that can be inspected without the need for additional access equipment, using safe, ground level viewing positions around the structure.

NOTE 1 The purpose of a general inspection is to provide information on the physical condition of all visible elements of a highway structure.

NOTE 2 Variations to general inspections are provided in the National Application Annexes.

3.8.1 Visual aids may be used to assist identification of defects over a distance, e.g:

  1. binoculars; or,
  2. cameras with telephoto lenses and a tripod.

3.8.2 The inspection should include adjacent earthworks and waterways where they can affect the behaviour or stability of the structure.

NOTE For example, riverbanks in the vicinity of a bridge examined for evidence of scour or flooding or for conditions, such as the deposition of debris or blockages to the waterway, which can lead to scour of bridge supports or flooding.

3.8.3 Traffic management arrangements should reflect the class of road, traffic volumes, presence of hard shoulder and means of access from off-highway that exist at a structure.

NOTE Guidance is provided in TSM Chapter 8 [Ref 21.N], the DfT publication ‘Safety at Street Works and Road Works' ’ Streetworks CoP [Ref 10.N] and DMRB GD 301 [Ref 11.N].

3.8.4 The inspection should be undertaken in daylight, enabling the whole structure to be inspected from a number of safe viewing points or through the use of fixed access facilities, e.g. inspection galleries and steps.

NOTE Other planned daytime operations, e.g. litter clearance, can afford sufficient daytime traffic management opportunities to provide safe viewing positions for inspection.

3.8.5 The inspection may take place under street lighting if there is a sufficient level of lighting:

  1. to show all parts of the structure; and,
  2. to allow any defects to be identified from the viewing positions.

3.8.6 External task lighting may be used subject to suitable controls to prevent dazzling of road users.

NOTE Guidance on the use of external task lighting used adjacent to live traffic is available in TSM Chapter 8 [Ref 21.N].

Frequency

3.9 General inspections shall be undertaken at intervals of 24 months.

3.9.1 Tolerance on the due date for inspection may be permitted for the determination of the scheduled date for inspection in accordance with Section 4.

Principal inspection

Definition

3.10 A principal inspection shall comprise a close examination, within touching distance, of all accessible parts of a structure.

NOTE 1 The purpose of a principal inspection is to provide information on the physical condition of all accessible parts of a highway structure.

NOTE 2 A principal inspection is more comprehensive and provides more detailed information than a general inspection.

NOTE 3 Variations to principal inspections are provided in the National Application Annexes.

3.10.1 The inspection should include adjacent earthworks and waterways where they could affect the behaviour or stability of the structure.

NOTE For example, riverbanks in the vicinity of a bridge examined for evidence of scour or flooding or for conditions, such as the deposition of debris or blockages to the waterway, which could lead to scour of bridge supports or flooding.

3.10.2 The inspection should include removal of inspection covers and opening of hatches and enclosures to access hidden components.

NOTE See Section 10 for further advice on confined spaces.

3.11 A principal inspection shall utilise suitable means of safe access and/or traffic management works where required.

NOTE The agent can propose, for the agreement of the TAA, the use of alternative means of access for areas of difficult or dangerous access in accordance with Section 7, e.g. obscured parts of a structure and/or confined spaces .

3.12 A principal inspection shall utilise suitable inspection techniques including hammer tapping to detect loose concrete cover and repeated thickness measurements of weathering steel in accordance with CD 361 [Ref 22.N].

NOTE Intrusive testing is not a requirement for a principal inspection, but can be recommended for further investigation, e.g. during a special inspection, or incorporated into the principal inspection under agreement with the agent as a result of previously identified defects.

3.13 A principal inspection shall include the measurement of minimum headroom for the following areas, where present, at the down-chain and up-chain edges of the structure for:

  1. each structure free zone (verge);
  2. the paved width including separate measurements for:
    1. each running lane; and,
    2. each hard strip or hard shoulder.

Frequency

3.14 A principal inspection shall be a replacement of a due general inspection.

3.15 Principal inspections shall be undertaken at intervals of 72 months, unless a longer interval has been agreed by the Overseeing Organisation.

3.15.1 Tolerance on the due date for inspection may be permitted for the determination of the scheduled date for inspection in accordance with Section 4.

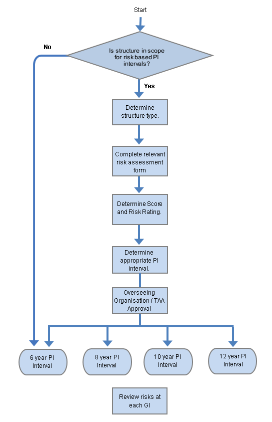
3.15.2 A longer interval between principal inspections may be agreed with the Overseeing Organisation providing the proposal is supported by a risk assessment in accordance with Section 8.

Special inspection

Definition

3.16 A special inspection shall provide detailed information on a particular element, part, area or defect that is causing concern, or inspection of which is beyond the requirements of the general and principal inspection regime.

Agreement and reviews

3.17 All special inspections shall be agreed by the TAA before being implemented by the Agent, and their justification recorded on the asset information management system of the Overseeing Organisation.

NOTE Variations to special inspections are provided in the National Application Annexes.

3.18 Where a series of special inspections is proposed at a particular frequency over a period of time the total number and frequency shall be subject to initial agreement with the TAA.

3.19 A review of the justification and frequency of a series of special inspections shall be subject to regular agreement with the TAA, in light of information gathered during the course of the special inspections, at intervals no greater than:

  1. 12 months; or,
  2. after six special inspections since the last review.

Suitable situations

3.20 Once agreed, special inspections shall be tailored to a specific need to gather information on the condition or details of the structure.

NOTE A special inspection can be a suitable response to:

  1. the specific characteristics of the structure, for examples the material or structural form;
  2. a recommendation identified by a maintenance inspection;
  3. certain events, such as the transit of a significant abnormal load, or a flood; or,
  4. a recommendation to consider parts of the structure more closely or at a more frequent interval than the normal general and principal inspection regime.

3.20.1 Special inspections may be suitable for the following situations:

  1. a structure known or suspected to be subject to a rapid change in condition or circumstance;
  2. a general inspection is not sufficient to provide the access or information required;
  3. visible defects not explained by a single cause or where the extent of a defect needs to be ascertained;
  4. periodic or continuous monitoring to check against a specific problem from worsening, e.g. crack growth and deformations;
  5. cast iron structures, at intervals not exceeding six months;
  6. structures strengthened by the use of bonded plates, at intervals of six months for the first two years and thereafter in accordance with the intervals prescribed in the maintenance records;
  7. structures that have weight restrictions, or other forms of restriction to reduce traffic loading, at intervals not exceeding six months or as agreed by the Overseeing Organisation;
  8. structures that have to carry an abnormal heavy load are to be inspected before, during and after the passage of the load if either:
    1. an assessment has indicated that the margin of safety is below that which could be provided for a design to current standards; or,
    2. similar loads are not known to have been carried.
  9. structures in areas of mineral extraction, when subsidence occurs;
  10. structures where settlement is observed greater than that allowed for in the design. The cause is to be identified and steps taken to monitor the rate of settlement and to assess the urgency of remedial measures;
  11. to investigate the damage to structures involved in a major incident, chemical spillage or fire;
  12. bridge piers situated in a fast flowing river; probing of river bridge foundations after flooding. Where probing indicates the possibility of scour, further underwater inspection is to be carried out in accordance with BD 97 [Ref 13.N];
  13. permanent access gantries prior to use and at intervals in accordance with The Institution of Structural Engineers report on The Operation and Maintenance of Bridge Access Gantries and Runways IStructE Gantries & Runways [Ref 18.N];
  14. hoists, winches and associated cables are to be inspected in accordance with the relevant chapters of the Factories Act;
  15. post-tensioned concrete bridges as described in CS 465 [Ref 7.I].

NOTE Further examples of when special inspections are recommended are given in the Inspection Manual for Highway Structures IMfHS [Ref 5.I].

3.20.2 A special inspection may comprise the following in any combination:

  1. a close visual inspection;
  2. testing and measurements; or,
  3. monitoring.

3.20.3 Special inspections may be planned as:

  1. a one-off inspection;
  2. a discrete series of inspections; or,
  3. an ongoing programme of inspections.

NOTE 1 Refer to CS 470 [Ref 8.I] for further guidance associated with the monitoring and management of substandard structures.

NOTE 2 Guidance on limited site testing that can be undertaken as part of a special inspection for concrete structures, i.e. half-cell potential, chloride level, cover meter and depth of carbonation, is provided in CD 359 [Ref 3.I].

NOTE 3 The wall thickness of steel hollow sections can diminish through internal corrosion and can go unnoticed. The non-destructive measurement of uncorroded thickness of sections at critical areas, e.g. base of parapet posts, rails near ends or joints, is recommended for elements:

  1. which exceed or are approaching the end of their design life; or
  2. where poor detailing for durability is evident; or,
  3. where there are visible signs of distress or deterioration.

NOTE 4 See also NAA's for exceptions to Note 3 where some items are included in PI coverage.

Underwater inspection

3.21 A programme of underwater inspections shall be implemented for structures where the foundations and parts of the structure are below water.

NOTE An underwater inspection is a specific type of special inspection concerned with parts of highway structures that are below water level.

3.22 An underwater inspection shall record the condition of the structure below water level, the existing stream bed profiles and any evidence of scour in accordance with BD 97 [Ref 13.N].

3.23 Photographic records provided by remotely operated vehicles or unmanned underwater vehicles shall be in accordance with the requirements of photographic or video records given in Section 5.

Inspection for assessment

3.24 An inspection for assessment shall provide the information required to undertake a structural assessment.

3.25 Inspection for assessment shall be undertaken following the requirements given in CS 454 [Ref 3.N].

Headroom measurements

3.26 The equipment and method used for headroom measurement shall have a tolerance of not greater than +/- 10 mm.

3.27 Any headroom deficiencies shall be managed and notified to the Overseeing Organisation in accordance with CD 127 [Ref 4.N].

3.27.1 Where there is any evidence of collision by road vehicles or waterborne vessels these should be documented including dimensioned sketches and photographs to show the extent and location of the damage and the members affected.

3.28 Any safety concerns as a result of collisions, e.g. significant deformations or damaged concrete or reinforcement, shall be reported immediately in accordance with the procedure for an immediate risk to public safety.

3.29 The condition of any low headroom warning signs attached to the structure shall be recorded, in accordance with CS 125 [Ref 6.N].

4. Management and planning of maintenance inspections

Inspection programmes

Inspection frequency

4.1 Inspections shall be carried out and repeated at the frequencies given in Table 4.1.

Table 4.1 Schedule of inspections
Structure type NAA
Exceptions
1
First PI2 First GI Subsequent PI’s
Bridge, buried structure,
subway underpass, culvert
and any other similar structure
W For spans between 0.9 m and 1.8 m,
principal inspections are not
required except for corrugated steel culverts
Year 2 For spans between 0.9 m and 1.8 m,
principal inspections are not
required except for corrugated steel culverts
Year 6 6-year interval3
Earth retaining structure Year 6 Year 2 6-year interval3
Reinforced/strengthened
soil/fill structure with hard facings
Year 6 Year 2 6-year interval3
Sign gantry and signal gantry E Year 6 Year 2 6-year interval3
Mast E Year 6 Year 2 6-year interval3
Access gantry
Inspection prior to use in accordance with the Institution of Structural Engineers publication ‘The Operation and Maintenance of Bridge Access gantries and Runways’ IStructE Gantries & Runways [Ref 18.N].
Road tunnel Year 6 Year 2 6-year interval
Other structures None4 Year 2 None4
Third party structures None4 Year 2 None4

NOTE 1 (1) Variations to table 4.1 are provided in the respective National Application Annexes where highlighted in this column.

NOTE 2 (2) Table 4.1 does not include pre-opening inspection.

NOTE 3 (3) Intervals between inspections can be varied up to a maximum of 12 years subject to a risk assessment, where allowed (see Section 8).

NOTE 4 (4) Where structures are close to the carriageway and/or pose a particular risk to users if failure were to occur then principal inspections can be appropriate.

Scheduling inspections

4.2 Upon the start of a contract or commission and every 12 months thereafter, a 12-month programme of all maintenance inspections to be undertaken shall be developed and submitted by the agent for the agreement of the Overseeing Organisation.

NOTE Variations to a programme of maintenance inspections are provided in the National Application Annexes.

4.3 Inspections shall be scheduled and undertaken on the due date for inspection.

NOTE Variations to inspection scheduling are provided in the National Application Annexes.

4.3.1 The scheduled date for inspection may be varied by up to ± 6 months subject to the approval of the Supervising Engineer that any such changes to the inspection interval are acceptable.

NOTE The ± 6 month variation is intended to allow the flexibility for inspection operations, e.g. to allow inspections to be combined during traffic management opportunities for efficiency, or to avoid severe weather events during the winter.

4.3.2 Where access is required to the property of third parties, land owners and authorities, in order to undertake an inspection then the programme should be prepared with allowance for the time required to gain access.

4.3.3 Any third parties, land owners and authorities should be contacted to establish procedures and lead in times to gain access.

NOTE For example, access to the main railway network can require up to 32 weeks notice.

4.3.4 Where access to the highway network is restricted by application and approval, e.g. by a system of road space bookings, the programme should be prepared with allowance for the time required to gain access.

4.4 The due date for inspection of a subsequent general or principal inspection shall remain as per the original schedule, and not be changed to accommodate any variations in the date of inspection.

NOTE The due date for inspection is set from construction and repeats at the intervals in Section 3. It is not affected by variations in the date of inspection.

4.5 Inspections shall be scheduled to minimise disturbance to the public and make the most efficient use of resources.

NOTE For example, schedule inspections to take advantage of traffic management measures planned for other reasons or combine special inspection activities with a principal inspection.

4.5.1 In developing inspection plans and groups of structures for combined activity, agents and supervising engineers should take account of local factors (e.g. the route, geography, junction layouts and common structure types) to provide the most efficient use of temporary traffic management and inspection resources over the whole inspection cycle.

4.6 For structures which require multiple visits to undertake an inspection, the date of inspection recorded shall be the date of completion of the inspection.

Preparation of inspections

4.7 Prior to undertaking an inspection, inspectors shall review the structure records to familiarise themselves with:

  1. the characteristics of the structure;
  2. any hazards;
  3. the condition at the time of the last inspection;
  4. any worsening of defects over time;
  5. any significant maintenance or modifications since the last inspection;
  6. any hidden or enclosed structural features that are to be accessed during the inspection;
  7. any buried structural features to which can inform reasons for any visible defects.

NOTE Additional preparation requirements for maintenance inspections are provided in the National Application Annexes.

4.8 A risk assessment and method statement shall be prepared by the inspection team and agreed by the Supervising Engineer, or a designated deputy, before undertaking the inspection.

NOTE The Inspection Manual for Highway Structures IMfHS [Ref 5.I] provides details of a suitable review and method statement for maintenance inspections.

Notification of incomplete inspections

4.9 The inspection organisation shall immediately inform the TAA , including a justification, when they become aware of any incomplete inspections.

NOTE 1 An incomplete inspection is where any of the inspection coverage or proximity requirements for the type of inspection undertaken have not been met.

NOTE 2 Variations to notifications to incomplete inspections are provided in the National Application Annexes.

4.9.1 When it is known in advance that the scope of inspection is to be affected, that is the proposed omission of elements or exceptions to the required inspection proximity, the TAA should be informed, including a justification, for discussion prior to the inspection.

NOTE This can avoid the need to revisit the structure.

4.10 Where a justification to accept an incomplete inspection is not accepted by the TAA the requirement to inspect those elements shall remain unaffected.

4.11 Any visible elements which have not been inspected shall be recorded.

NOTE Variations to inspections of visible elements are provided in the National Application Annexes.

4.12 Where it becomes evident from an inspection report that the inspection is incomplete, this shall immediately be brought to the attention of the TAA, with proposals for remedial action.

NOTE Variations to reporting of incomplete inspections are provided in the National Application Annexes.

4.13 The proposals for remedial action to resolve incomplete inspections shall address any immediate risks and options to complete the inspection and the associated time scales for revisiting the structure.

NOTE Variations to addressing incomplete inspections are provided in the National Application Annexes.

Notification of late inspections

4.14 When an inspection is late, or when it becomes apparent a programmed inspection cannot be achieved, the inspection organisation shall immediately notify the Overseeing Organisation.

4.15 Any notification shall address the implications of the delayed inspection, any immediate structural risks and the associated time scales for completing the inspection of the structure.

5. Records of maintenance inspections

Introduction

5.1 Inspection records shall provide information for identifying, assessing, quantifying and prioritising maintenance in a systematic manner.

5.2 In addition to the requirements for each type of maintenance inspection, all inspection records shall contain:

  1. the date and time of inspection;
  2. those responsible for undertaking the inspection (including their certification numbers if applicable);
  3. general information about the structure (e.g. name, reference and location);
  4. details of the prevailing weather conditions at the time of the inspection;
  5. details of the access arrangements used to approach the structure e.g. parking and walking route;
  6. details of any access equipment used and proximity gained,
  7. details of any visual aids used such as binoculars or telephoto lenses;
  8. details of any traffic management used, including lane closures and durations; and,
  9. any difficulties in the above which prevented a thorough inspection of all elements and features.

NOTE Variations to inspection records are provided in the National Application Annexes.

5.3 Inspection information shall be recorded in the format and/or asset information management system of the Overseeing Organisation.

NOTE 1 Variations to how inspection information is recorded are provided in the National Application Annexes.

NOTE 2 Inspections records include access gantries.

Uploading and authorising

5.4 Inspection records shall be checked and uploaded onto the asset information management system of the Overseeing Organisation within six weeks of the date of inspection.

NOTE 1 'Checking' is defined as reading through the inspection record and making corrections to ensure it is accurate and complete.

NOTE 2 Variations to timescales and how inspection records are checked and uploaded onto an asset information management system are provided in the National Application Annexes.

5.5 Inspection records shall be reviewed and authorised on the asset information management system of the Overseeing Organisation by the Authorising Engineer within six weeks of uploading.

NOTE 1 'Reviewing' is defined as reading through the inspection record to ensure it is accurate and complete, noting and prioritising any recommendations or risks. 'Authorising' is defined as confirmation that the report is accurate and all relevant procedures have been followed.

NOTE 2 Variations to reviewing and authorising inspection records are provided in the National Application Annexes.

5.6 Authorising Engineers shall not authorise their own inspection records.

Records for safety inspection

5.7 The Agent shall record any anomalies, defects and/or actions taken on the asset information management system of the Overseeing Organisation.

NOTE Variations to recording anomalies, defects and/or actions taken are provided in the National Application Annexes.

Records for general inspection

5.8 The records created during a general inspection shall include:

  1. the condition of all of the elements inspected; and,
  2. the viewing locations and walking route any observations were made from.

NOTE Variations to general inspection records are provided in the National Application Annexes.

5.9 Elements not inspected during the inspection shall be recorded on the asset information management system of the Overseeing Organisation.

5.10 Defects shall have their location, severity, extent and type of defect recorded in a manner compatible with the asset information management system of the Overseeing Organisation.

Records for principal inspection

5.11 The records created or updated during a principal inspection shall include the condition of all of the elements inspected and:

  1. the location, severity, extent and type of all defects on the structure, including, where appropriate, detailed descriptions, photographs and sketches of the defects that clearly identify their location and illustrate the severity/extent of damage;
  2. for bridges over roads, the headroom information based on measurements taken during the inspection;
  3. any significant change (e.g. works carried out or deterioration) since the last principal inspection;
  4. any information relevant to the integrity and stability of the structure;
  5. the scope and timing of any remedial or other actions recommended before the next inspection;
  6. the need for a special inspection, additional investigations and/or monitoring;
  7. a description of any testing that was undertaken, details of the information collected and an interpretation of the information; and,
  8. a list of visible elements or regions that have not been inspected.

NOTE Variations to principal inspection records are provided in the National Application Annexes.

5.12 A principal inspection shall include a review of the completeness and accuracy of the inventory records.

5.12.1 A statement confirming the records reviewed should form part of the report.

5.12.2 Any deficiencies in the records should be corrected during the principal inspection.

NOTE Variations to deficiencies in principal inspection records are provided in the National Application Annexes.

Records for special inspection

5.13 The records created by a special inspection shall include the following.

  1. background and reasons for the special inspection;
  2. a detailed description of the condition of those parts of the structure that have been inspected including, where appropriate, photographs and sketches;
  3. for a strike on a bridge deck, the headroom at the impact point(s) and a measurement of the height and photographs of the vehicle/s involved in the collision, if present at the scene;
  4. any significant change (e.g. works carried out or deterioration) since the last maintenance inspection to those parts of the structure that have been inspected;
  5. a description of any testing that was undertaken, details of the information collected and an interpretation of the information;
  6. any information relevant to the integrity and stability of the structure.
  7. the scope and timing of any remedial or other actions recommended before the next inspection;
  8. the need for any additional investigations and/or monitoring; and,
  9. all aspects identified and/or required by the monitoring specification for structures managed in accordance with CS 470 [Ref 8.I].

Records for inspection for assessment

5.14 The information from an inspection for assessment shall be recorded as part of the assessment report.

NOTE Guidance on the information required from an inspection for assessment is provided in CS 454 [Ref 3.N].

5.15 The time requirements for uploading and authorising shall not apply to records for inspection for assessment.

5.15.1 The inspection for assessment report should be made available to the assessment team/s at the start of the assessment.

NOTE Inspection for assessment records can be issued within a specific instruction and time frame.

Records for access gantries

5.16 The records created by an inspection of an access gantry shall include the condition of all of the elements inspected.

5.17 Agents shall record the access gantry inspection report, along with any operational certificates or service records on the asset information management system of the Overseeing Organisation.

Photographic and video records

5.18 All photographic and video records shall include:

  1. a description of the scene and any components and defects shown, and its precise location on the structure;
  2. an accompanying schedule and/or key drawing indicating the coverage of the relevant parts and elements of the structure; and,
  3. details of any deterioration or change in status of existing defects recorded in previous photographic or video records.

5.19 The location of the viewed elements and their defects shall be capable of being identified by anyone reviewing the inspection report, photographic or video record and schedule.

5.19.1 Close up photographs should be accompanied by a wider view to assist location of the defect and feature being shown.

5.20 The photographic or video electronic files shall be uniquely referenced according to the schedule.

5.21 The accompanying inspector’s report shall discuss the findings of the photographic record and be referenced according to the schedule.

5.22 Each video clip file shall be referenced by a unique identifier.

5.23 Time specific elements and defects that are in view in video clips shall be noted in the schedule if multiple elements are included in the video clip.

5.24 The photographic or video record shall be of such quality and resolution that allows all visible defects in the materials to be readily identified and then subsequently reviewed and the condition of the element to be scored by the inspector.

NOTE For example, being able to identify and record cracks in concrete of 0.2 mm width.

5.24.1 A ruler to indicate the scale of the defect or element should be included in close-up photographs .

Records of immediate risks to public safety

5.25 The procedure for reporting immediate risks to public safety shall result in a record of the defect identified and/or safety concern raised, including times and dates, and the subsequent action planned/taken.

6. Acceptance inspections and records

Introduction

6.1 The four types of acceptance inspection shall be used for highway structures:

  1. pre-opening inspection;
  2. defects liability inspection;
  3. transfer inspection; and,
  4. handback inspection.
Table 6.1 Summary of acceptance inspections
Event Carried out by Parties notified Outcomes Time
Pre-opening
inspection
Overseeing Organisations representative and/or Agent Constructor, Technical Approval Authority, Overseeing Organisation (or their representative) and/or local authority, rail and waterways authorities etc as appropriate. Inspection records including any additions to the defects/snagging list, and facilitation of the identification and transfer of information and acceptance inspection records. About one month before the issue of completion documentation or the opening/re-opening of the structure to the public
Defects liability inspection Overseeing Organisations representative and/or Agent Constructor, Overseeing Organisation (or their representative) and/or local authority, rail and waterways authorities etc as appropriate. Confirmation of all defects rectified and any latent defects and developing problems that were not previously reported. Just prior to end of the defects liability period – timing is to be sufficient to allow any agreed outstanding work to be undertaken before the end of the defects liability period and, if necessary, enforcement of contractual obligations.
Transfer inspection Party taking over responsibility Current owner and Agent and/or local authority, rail and waterways authorities etc as appropriate. Principal or general inspection records (identify and agree any defects to be rectified before transfer).
Facilitate the identification and transfer of information and acceptance inspection records.
Prior to transfer – timing is to be sufficient to allow any agreed work to be undertaken by the current owner/occupier before transfer.
Handback inspection Party taking over responsibility Current maintainer/owner and Agent and/or local authority, rail and waterways authorities etc as appropriate. Principal inspection records (identify and agree any defects to be rectified before handback).
Facilitate the identification and transfer of information and acceptance inspection records.
Prior to handback – timing is to be sufficient to allow any agreed outstanding work to be undertaken by the current owner before the end of the concession period, in order to allow completion of any outstanding contractual obligations.

6.1.1 The need for an acceptance inspection may be determined by the TAA.

NOTE 1 The purpose of an acceptance inspection is to provide a formal mechanism for exchanging information and documenting and agreeing the current status of, and outstanding work on, a structure prior to changeover of responsibility for operation, maintenance and safety from one party to another. This includes an inspection after changeover, e.g. at the end of the defects liability period.

NOTE 2 The format, content and timing of an acceptance inspection depends on its specific purpose.

NOTE 3 An acceptance inspection is mainly for the benefit of the party taking over responsibility for the structure.

NOTE 4 By their nature an acceptance inspection can only ascertain the finished quality of any visible elements.

NOTE 5 Further guidance is provided in the National Application Annexes.

6.2 The acceptance inspection shall be carried out at a time suitable for all relevant parties to attend.

6.2.1 The inspection should be organised and carried out by the party taking over responsibility and accompanied by representatives of the current owner/occupier to facilitate agreement, together with any other party considered appropriate.

NOTE A successful acceptance inspection requires liaison and cooperation between the Overseeing Organisation, the current occupier and/or owner, Agent and Constructor, as well as within the Overseeing Organisation to agree inspection organisation and arrangements.

6.3 The party carrying out the inspection shall notify the relevant parties in table 6.1.

NOTE It is at the discretion of the notified party as to whether they attend the inspection, unless any contractual obligations apply.

6.4 Approval of the party responsible for the site shall be obtained before undertaking the inspection .

6.4.1 The party responsible for the site should facilitate the inspection with the provision of access equipment.

6.5 The safe systems of work in place for the site shall be followed.

6.5.1 Where the safe systems of work in place on site restrict the intended extent of the inspection the details should be recorded with an agreement as to how the condition of uninspected elements are to be determined.

6.6 The whole structure shall be inspected during an acceptance inspection.

Inspection type

6.7 All acceptance inspections shall take the form of a principal inspection.

6.7.1 In certain circumstances the form of acceptance inspections may be relaxed to a general inspection, subject to the agreement of the TAA.

NOTE The form of acceptance inspections depends on the type of structure and whether reducing the scope affects the coverage of the inspection at the appropriate proximity. For example if all structural elements are accessible without the need for access equipment.

6.7.2 For transfer and handback inspections; where the results of a recent principal inspection are agreed to be relevant and sufficient with the TAA, then a separate acceptance inspection may be omitted.

NOTE Agreement to omit an acceptance inspection can depend on factors such as time passed, the quality and coverage of the principal inspection report, the size of the structure, any rapid deterioration of defects or ongoing structural issues subject to interim measures.

Efficient use of inspection resources

6.8 An acceptance inspection shall be planned to minimise disruption to road users and overall cost of traffic management and access equipment.

6.8.1 An acceptance inspection should make use of existing traffic management and access arrangements and/or combine the pre-opening inspection with inspections/checks scheduled under the contract.

Outcomes

6.9 The outcome of the acceptance inspection shall be communicated to the Overseeing Organisation.

6.10 Any outstanding responsibilities the existing owner retains after transfer shall be made clear to the existing owner and the party taking over responsibility.

Pre-opening inspection

6.11 A pre-opening inspection shall be undertaken for new structures, reconstructions and major modifications prior to changeover of responsibility.

NOTE The term "major modification" includes any bridge widening, strengthening, replacement of structural members and/or major refurbishments.

6.12 A pre-opening inspection shall not be undertaken as the principal means to check a structure for defects.

6.12.1 Effective supervision and records should be in place throughout the construction phase for acceptance inspections to provide the necessary confidence in the performance of the structure and to ensure that hidden elements have been constructed in accordance with the requirements.

NOTE 1 Where a pre-opening inspection is relied on as the principal means to check the structure, there is a significant risk that major defects do not become apparent before the most cost effective opportunity to correct them, e.g. whilst relevant specialist teams are on site and a means of access such as scaffolding is in place.

NOTE 2 Failure as a result of erroneous construction e.g. too widely spaced or incorrectly positioned or located or under-specified components which were not identified during construction, might not be detected during acceptance or routine maintenance inspections, hence the emphasis on effective quality management and supervision during construction.

6.13 Prior to the pre-opening inspection the following shall be provided to the agent:

  1. all records of defects identified and addressed during the construction period, e.g. snagging lists;
  2. a written recommendation that the works are substantially complete, that the structure meets all the performance requirements and any exceptions have been identified alongside a plan to address them.

6.14 The inspection shall be carried out prior to issue of the completion documentation and prior to the opening/re-opening of the structure to the public.

NOTE It is good practice to programme the pre-opening inspection one month before opening of the structure to the public, to allow time for the necessary reports to be developed and accepted.

6.15 Any proposed interim arrangements, e.g. where traffic is allowed to use the structure in a staged sequence, shall be subject to agreement with the TAA.

6.15.1 The Agent should be aware that the responsibility for checking and accepting the works on any structure and what this entails depends on the form of contract and the wording included therein.

NOTE Under normal contractual arrangements and existing standards, it is the responsibility of the Constructor and/or Designer to carry out checks/inspections during construction and, in collaboration with the Overseeing Organisation, or other party designated by the Overseeing Organisation, produce a snagging list prior to completion. These inspections/checks facilitate the issue of completion documentation (e.g.. certification).

6.16 The pre-opening inspection shall record any defects or work outstanding under the contract and any works to be completed prior to the agent taking responsibility for the operation and maintenance of the structure.

6.17 Following the pre-opening inspection, the Agent, or other party designated by the Overseeing Organisation, shall produce a pre-opening inspection report informing the Overseeing Organisation of all defects and work outstanding identified during the inspection.

6.18 The Constructor shall be informed by the Agent of any defects that have been identified during the pre-opening inspection.

6.19 Any defects and work outstanding that need to be completed shall be agreed between the Agent and Constructor.

6.20 A time for the work in clause 6.19 is to be achieved within shall also be agreed between the Agent and Constructor.

NOTE Handover procedures for construction compliance certificates are given in CG 300 [Ref 12.N].

Defects liability inspection

6.21 A defects liability inspection shall be undertaken for new structures, reconstructions and major modifications at the end of the defects liability period.

NOTE 1 Variations to defects liability inspections are provided in the National Application Annexes.

NOTE 2 A defects liability inspection allows confirmation that all defects have been rectified and the identification of any latent defects and developing problems that were not previously identified in the pre-opening inspection.

6.21.1 The timing of the inspection should allow for any agreed work to be undertaken before the end of the defects liability period and for any possible notices to be raised.

NOTE 1 It is normal for a construction contract to include a defects liability period during which the Constructor can be liable for defects in their work.

NOTE 2 The defects liability period usually commences upon practical completion of the works and runs for the period specified in the contract.

6.22 The Agent, or other party designated by the Overseeing Organisation, shall undertake maintenance inspections in accordance with this document, or as agreed with the Overseeing Organisation, during the defects liability period.

6.23 Where latent defects/developing problems are identified during the defects liability inspection, which were not previously identified, then these shall be reported to the Overseeing Organisation without delay.

6.24 Any latent defects/developing problems identified shall be set down in the report in a manor which allows agreement with each party to achieve an agreed remedy.

NOTE 1 The scope of defects for which each party is liable can be set out in the contract.

NOTE 2 The Constructor’s liability can include the responsibility for making good any latent defects or developing problems that appear.

Transfer inspections

6.25 A transfer inspection shall be undertaken on existing structures prior to transfer of ownership of the structure, between two different owners.

NOTE 1 A transfer inspection is undertaken in circumstances where the ownership, and therefore responsibility for, an existing structure changes from one party to another. For example trunking and detrunking.

NOTE 2 Transfers of responsibility for operation and maintenance between agents during or at the start/end of their contract does not require a transfer inspection unless agreed by the Overseeing Organisation.

6.26 The timing of the transfer inspection shall allow for any agreed work to be undertaken by the current owner/occupier before transfer.

Handback inspections

6.27 A handback inspection shall be undertaken on existing structures prior to handback of the structure at the end of a concession period where responsibilities for operation and maintenance are transferred.

NOTE A handback inspection is undertaken in circumstances where the responsibility for an existing structure changes from one party to another but the overall asset owner remains the the same. For example after a Private Finance Initiative, Public Private Partnership, or Design Build Finance and Operate concession period.

6.27.1 The handback inspection should enable the comparison of the current condition and performance of the structure against the measures specified in the contract.

6.27.2 The outstanding work to be completed should be based on the measures specified in the contract.

6.28 The timing of the handback inspection shall allow for any agreed outstanding work to be undertaken before the end of the concession period and enforcement of any outstanding contractual obligations.

Acceptance inspection records

6.29 Records shall comply with the relevant requirements set down in this document for the nominated type of inspection, in addition to the requirements of this section.

NOTE See maintenance inspections and records for maintenance inspections for provisions on access proximity, reporting and review/authorisation requirements etc.

6.29.1 The information and records created and/or transferred as part of an acceptance inspection should be consistent with the circumstances and scope of the inspection.

6.30 All acceptance inspection records shall include the identification, documentation and agreement of the following:

  1. any defects to be rectified before changeover including the identification of developing problems and work outstanding and securing agreement on any works to be completed before changeover;
  2. any permanent access provisions and features affecting general safety and security of the structure with agreement reached before changeover;
  3. any special inspection requirements;
  4. the date on which the changeover of responsibility occurs; and,
  5. to confirm the accuracy and coverage of "as-built" records.

6.30.1 Acceptance inspection records should be supplemented with any other information considered relevant to the current and future management of the structure.

6.31 Agreed acceptance inspection reports shall be recorded on the asset information management system of the Overseeing Organisation.

NOTE 1 Details of appropriate records for highway structures are provided in CG 302 [Ref 1.N].

NOTE 2 For details of appropriate records for structures and other assets outside the scope of this document contact the Overseeing Organisation.

7. Alternative means of access

Approval of alternative means of access

7.1 Alternative means of access for close examination for structural inspections on specific structures shall only be used with prior agreement of the TAA.

NOTE 1 The use of alternative means of access is an area worthy of much consideration and can be approved by the TAA subject to acceptance of evidence submitted.

NOTE 2 For TAA applications, a similar level of qualifications in application, checking and review can be followed according to the category of structure and significance of the proposal or features as would be administered under CG 300 [Ref 12.N].

7.1.1 The use of alternative means of access may be used to:

  1. supplement a principal inspection, but may not replace a principal inspection;
  2. supplement a general inspection;
  3. replace a general inspection, provided the scope of the inspection is not reduced.

7.1.2 Alternative equipment, methods or systems, may be acceptable alternatives to close inspection, provided they have been designed, developed and are suitable for the proposed use.

NOTE Alternative systems can include:

  1. cameras on long reach poles;
  2. high resolution and telephoto photography from ground level;
  3. thermal imaging;
  4. remote controlled vehicles (or propelled by winch) with mounted video equipment;
  5. unmanned underwater vehicles; or,
  6. unmanned aerial vehicles.

7.1.3 The use of alternative means of access for structural inspections should be limited to viewing small areas of particularly difficult access or small span low risk structures.

7.1.4 Alternative means of access and inspection should not be proposed to replace close up inspections carried out under a principal inspection unless it eliminates a significant safety hazard, while avoiding or mitigating the shortfalls of remote inspection.

7.1.5 Any proposed system should be compared to the benefits of an inspection from touching distance afforded by a principal inspection.

NOTE The use of alternative systems can enhance and improve the quality of an inspection and the data available to identify defects, but can be subject to constraints on their performance which possibly would not be apparent during consultations with providers.

7.1.6 Any proposals should resolve where the resulting data can be stored and how it can be accessed by the inspection organisation and the Overseeing Organisation.

7.2 Any alternative systems equipped with cameras shall be able to gather the necessary information to undertake the inspection in accordance with the requirements for photographic and video records given in Section 5.

Management and planning for the use of unmanned aerial vehicles (UAVs)

7.3 When proposing or planning the use of a UAVs for undertaking inspection or survey work the inspecting organisation shall confirm and apply the limitations on their use that are imposed by the Civil Aviation Authority (CAA).

NOTE The potential benefits of using unmanned aerial vehicles to view structures are widely recognised. However they can be subject to constraints on their performance, such as working under a bridge deck or confined space with reduced ability to create downdraft or counter sudden changes in wind direction.

7.4 The use of unmanned aerial vehicles for inspections or surveys in open air or public space is a commercial operation and the operator shall have all necessary permissions issued by the Civil Aviation Authority prior to undertaking the work.

NOTE Exceptions can apply to enclosed spaces such as buildings or internal box structures. Consultation with the CAA is recommended in these circumstances.

7.5 The requirements and regulations that are in effect at the time of the inspection or survey must be obtained from the Civil Aviation Authority and applied.

7.6 Prior to each flight a specific risk assessment and flight plan shall be prepared.

7.6.1 A flight risk assessment may include:

  1. possible distraction to road users, and others likely to be affected;
  2. presence of overhead power lines or similar;
  3. location of controlled air space;
  4. adverse weather conditions;
  5. any permissions required for flying over privately owned land adjacent to the network.

7.7 The risk assessment and flight plan shall include any ground level aspects which need to be under the control of the operator.

7.8 The privacy of any persons or their vehicles which are incidentally recorded during the flight must be protected in accordance with relevant UK laws.

7.9 The inspection organisation and operator shall be insured for each flight to the appropriate level indicated in terms of their contract and commensurate with the potential risk to cause damage.

Selection of unmanned aerial vehicles

7.10 The operator shall select an unmanned aerial vehicle which satisfies the requirements of the Civil Aviation Authority and suit the physical constraints of each proposed location.

7.10.1 Potential issues that should be considered are:

  1. payload and overall weight;
  2. battery life;
  3. collision damage protection (sense and avoid);
  4. wind speed in which it can operate;
  5. size of small unmanned aircraft and the spaces to be accessed, e.g. between bridge beams;
  6. the need for ground control or other reference points; and,
  7. the ability of the camera to view above and below the aircraft.

8. Risk-based principal inspection intervals

Introduction

8.1 Agents shall prepare risk assessments to ascertain the interval between principal inspections (PIs) for structures they deem worthwhile.

NOTE 1 Specific requirements and exclusions on the use of risk-based principal inspection (PI) intervals are given in the National Application Annexes.

NOTE 2 Assessments are based on principles of risk analysis to support decisions as to whether increased inspection intervals can be used. It is assumed that engineering judgement can be used throughout any assessment.

NOTE 3 It is not the intention of this methodology to be used as a cost saving exercise; rather any reductions in principal inspection activity for lower risk structures can be reinvested into other inspection activities where the flexibility allows a greater focus on another set of higher risks.

NOTE 4 There are potential reductions in exposure to inspector safety risk that can result from a well managed risk assessment exercise.

NOTE 5 It is intended that by using the qualitative scoring system, structures can be ranked or grouped in terms of relative risk to determine an increased interval between principal inspections.

8.2 The following structures shall not be subject to risk assessment to increase the interval between principal inspections.

  1. special structures;
  2. complex structures, excluding retaining walls with a retained height greater than 7 m;
  3. structures adjacent to or over a waterway where there is a medium or high risk of damage due to flooding in accordance with BD 97 [Ref 13.N];
  4. bridges with severe (marine environment) exposure;
  5. structures which could affect an operational railway if a failure occurred; nor,
  6. structures which have a current inspectors condition rating as 'Poor', or 'Average' or 'Critical' condition scores of 0-40.

Inspection intervals

8.3 Principal inspection intervals determined through risk assessment shall not exceed twelve years.

8.3.1 Subject to the risk assessment and agreement by the TAA, principal inspections may be held at intervals of 6, 8, 10 or 12 years.

8.3.2 Inspection schedules should be updated to reflect any changes made to the frequency.

NOTE 1 Scheduling of inspections remains in accordance with Sections 3 and 4.

NOTE 2 Updating of inspection schedules can require assistance of the Overseeing Organisation to make any changes.

8.4 Where a structure has been subject to a risk assessment process resulting in an increased interval between principal inspections, a review of the factors determined during the risk assessment shall be carried out following each subsequent general inspection.

NOTE A review of the factors determined during the risk assessment is undertaken to ensure that the assumptions on the risk levels remain valid, e.g. unexpected deterioration of defects or other risks which become apparent.

Risk assessment procedure

8.5 The procedure for determining risk-based inspection intervals shall be as shown in Figure 8.5.

Figure 8.5 Risk assessment procedure

8.6 The risk score shall be calculated based on certain parameters, representing the likelihood of an event (defect occurring, structural failure), its potential consequences, the ability to detect a failure and the ability to control the outcome.

NOTE 1 Risk assessment considers the risk of failure for prioritisation as essentially:

Equation 8.6N1 Risk definition

Risk = f (P, S, D, C)
where:
P = probability or likelihood of event
S = severity or consequence of event
D = ability to detect a hazard or failure
C = ability to control, respond or intervene

NOTE 2 Probability, P, can be separated into various factors, e.g. the probability of actual strength being less than the required strength, or the probability of the actual loading exceeding the specified or allowed loading.

NOTE 3 Severity, S relates to the severity or consequence of an event or incident and can relate to safety and potential threat to life, or the functionality of the structure above and below or other types of consequence, such as environmental or financial costs.

NOTE 4 Ability to detect, D, can relate to hidden or buried critical components which are subject to existing design and construction errors, failure or deterioration without detection. such as over-stressed or corroding hidden components, can be evident by visible signs of failure in adjacent components or they can be too deep to be detected. Brittle failure modes in some components can show no signs of stress or overuse until they fail.

NOTE 5 Ability to control, C, can include a number of factors such as, availability of measures to correct or support an identified component failure prior to collapse, obsolete components, propensity for rapid deterioration, brittle (instantaneous) failure modes, low structural redundancy.

Risk rating procedure

8.7 The risk score shall be developed in order to determine risk rating and the inspection interval.

NOTE Suitable risk assessment parameters and scoring procedure are provided in Appendix A.

Risk assessment forms

8.8 Structures shall be assessed using the Overseeing Organisation’s risk assessment forms.

NOTE 1 The location of the relevant risk assessment form is provided in the National Application Annexes.

NOTE 2 The risk assessment form has been developed to assist and inform engineering judgement.

Roles and responsibilities

8.9 The risk assessments shall be undertaken by personnel approved by the Supervising Engineer.

8.10 The completed risk assessments shall be authorised by the Supervising Engineer.

8.11 Risk assessment forms shall be subject to agreement with the Technical Approval Authority (TAA).

8.11.1 Only structures determined to have an increased inspection interval should be submitted for agreement.

Record management

8.12 Signed and authorised risk assessments and agreed inspection interval shall be uploaded to the Overseeing Organisation’s record management system.

9. Structures inspectors' competencies and certification

Introduction

9.1 Personnel undertaking inspections of highway structures shall demonstrate the required level of competency for the role of either Inspector (I) or Senior Inspector (SI) as detailed in the tables in Appendix B.

NOTE 1 Separate competence requirements are provided in the National Application Annexes.

NOTE 2 The primary differences between the two competence levels are that a senior inspector is able to demonstrate broader experience and proficiency of the relevant areas and has evidence of having advised others when compared to an inspector. See Terms and Definitions.

NOTE 3 A registered scheme entitled Bridge Inspector Certification Scheme has been developed in accordance with National Highway Sector Scheme 31 ( NHSS 31 [Ref 8.N] ).

NOTE 4 While presently there is a single scheme to establish the competence of bridge inspectors, this does not prevent other providers from establishing a similar training scheme in accordance with NHSS 31 [Ref 8.N].

9.2 A candidate for inspector or senior inspector shall develop and submit evidence for review to the scheme administrator.

NOTE 1 The scheme administrator assigns candidates an assessor who reviews the evidence and provides either approval or comments to the candidate, in accordance with the scheme.

NOTE 2 Where the evidence submitted to the assessor for review is accepted, the assessor can invite the candidate to attend an interview to confirm whether the candidate has met the requirements to become a certified inspector or senior inspector.

NOTE 3 Training courses are available to assist candidates with their submissions and applications.

9.3 A certified Inspector or Senior Inspector shall renew their registration and certification at the defined intervals given in the scheme.

9.3.1 Subsequent submissions should be made with the aim that continuous certification is achieved.

9.4 Prior to certification as either an inspector or senior inspector role being achieved, inspection staff shall be regarded as a ‘trainee inspector’.

Inspection personnel

9.5 The Supervising Engineer shall assess the suitability of the level of certification and experience of prospective inspectors before engaging them for particular structures inspections.

9.5.1 Both inspector roles should have the necessary competencies to undertake principal inspections, general inspections and acceptance inspections.

9.5.2 Inspections for assessment, special inspections and monitoring inspections should be undertaken by personnel with the specialist expertise and experience relevant to the purpose of the inspection.

NOTE It is expected that personnel with the specialist expertise and experience relevant to the purpose of the inspection can be accompanied by a certified Inspector or certified Senior Inspector.

Trainee inspectors

9.6 Trainee inspectors shall not undertake an inspection on their own.

9.6.1 For structures which need a one or two person inspection team to complete the inspection, a trainee inspector may accompany a certified Inspector or Senior Inspector.

9.6.2 For complex or special structures the certified inspectors and senior inspectors may be supplemented by trainee inspectors who can make up to 25% of the team which are on site throughout the inspection.

NOTE Conditions on using trainee inspectors are intended to balance the requirement for experienced personnel and requirements for training.

9.7 For complex and special structures a certified senior inspector shall lead and undertake the inspection, and produce or oversee the report.

NOTE Complex and special structures are defined in the Terms and Definitions.

9.8 For structures which incorporate uncommon materials, such as laminated timber or fibre composite materials, inspection personnel shall either be:

  1. a certified inspector with knowledge and experience of the particular material and the mechanisms of deterioration; or,
  2. a joint inspection team where a certified inspector is accompanied by a person with knowledge and experience of those materials and the mechanisms of deterioration, who provides their written advice to the Inspector.

10. Health and safety

Inspection hazards

10.1 A site specific risk assessment shall be prepared, and agreed by the Supervising Engineer, before commissioning and undertaking inspections which feature the following safety hazards:

  1. work at height;
  2. work over water;
  3. diving;
  4. confined spaces;
  5. asbestos;
  6. traffic management;
  7. work near/on railway or underground property;
  8. work near/on electrical cables or lines;
  9. work near/on services such as gas, water or sewerage supplies;
  10. lone working; or,
  11. other occupational hazards covered by specific legislation.

NOTE These hazards are defined in accordance with the health and safety legislation and approved codes of practice.

10.1.1 For hazards associated with asbestos and lone working, generic or task-based risk assessments may be suitable, provided any site specific risk assessments are carried out if required by legislation.

10.1.2 Within the context of a confined spaces safety hazard, wherever mould growth is encountered, e.g. in a box girder or other confined space, it should be regarded as toxic.

10.1.3 Relevant personal protective equipment should be available to allow an inspection to continue if mould is encountered.

NOTE 1 A review of previous reports can alert the inspector or supervising engineer of the presence of any mould growth.

NOTE 2 For further advice see HSE website for 'Construction hazardous substances: Harmful micro-organisms' HSE CHS [Ref 2.I].

10.1.4 In areas where the structure cannot be accessed from off the main highway network and there is no hard shoulder, verge, refuge area or maintenance area in the vicinity of a structure then traffic management may be required in order to provide a safe working area to access and view the structure.

10.1.5 Guidance on the requirements for short duration stops is available in The Traffic Signs Manual TSM Chapter 8 [Ref 21.N] however these may not be used for planned situations.

10.2 The inspection organisation shall follow GG 105 [Ref 2.N] for Overseeing Organisation requirements covering the management of asbestos.

10.3 Inspections which involve working near or on railways shall be arranged with, and carried out in full accordance with, the requirements of the relevant railway body.

10.4 While the hazards in clause 10.1 have been identified as occurring most frequently, other hazards shall also be subject to appropriate management and risk assessment, and be managed appropriately.

10.5 Any risk assessment shall evaluate whether the hazard can be eliminated, e.g. by an alternative access route, use of remotely operated vehicles or unmanned underwater vehicles.

Where the role of the inspection organisation is carried out by other parties

10.6 Where the role of the inspection organisation is carried out by other parties, the Agent shall prepare an outline risk assessment, agreed by the Supervising Engineer, and provide this to the inspection organisation, before commissioning the inspection.

10.7 Where the role of the inspection organisation is carried out by other parties, the inspection organisation shall prepare an operational risk assessment and method statement and submit this to the agent prior to any inspection operation.

Operation and maintenance of access gantries

10.8 Prior to using any access gantries which form a permanent part of the structure, the Agent shall check the existence and validity of the operational certificate(s) for access gantries and confirm they cover the proposed inspection activity.

10.9 Inspection and certification of access gantries shall be carried out and issued in accordance with The Institution of Structural Engineers publication The Operation and Maintenance of Bridge Access Gantries and Runways ( IStructE Gantries & Runways [Ref 18.N]).

10.10 Where during the course of an inspection of an access gantry, or at any other time, any defects become apparent, the Agent shall:

  1. take any necessary immediate action to secure the safety of workforce and the structure; and,
  2. make the defects known to the Overseeing Organisation, with a recommended course of action.

Health and safety plans and records

10.11 Agents shall develop written plans and retain records in order to demonstrate compliance with health and safety legislation while planning and carrying out inspections of highway structures.

NOTE 1 The following is a rudimentary list of legislation and official guidance that covers some activities and hazards likely to be encountered during the inspection of highway structures at the time of publication. It is not exhaustive nor is it intended to cover every situation:

  1. Health and Safety at Work Act 1974 UKPGA 1974/37 [Ref 5.N] lays down provisions for employers and employees to control hazards encountered during the course of activities undertaken at work;
  2. The Management of Health and Safety at Work Regulations 1999 UKSI 1999/3242 [Ref 17.N] for the management of health and safety at work. See also 'Working alone, health and safety guidance on the risks of lone working' INDG73 [Ref 17.I];
  3. Workplace (Health, Safety and Welfare) Regulations 1992 (WHSWR 1992) UKSI 1992/3004 [Ref 20.N]. See also 'Workplace health, safety and welfare, approved code of practice and guidance (HSE L24)' HSE L24 [Ref 19.I];
  4. The Construction (Design and Management) CDM Regulations 2015 ( UKSI 2015/51 [Ref 15.N]) apply to the whole construction process on all construction projects, from concept to completion. See also 'Managing health and safety in construction. Guidance on Regulations' HSE L153 [Ref 10.I];
  5. Working At Height Regulations 2005 (WAHR 2005) UKSI 2005/735 [Ref 19.N]. See also ‘Working at height. A brief guide (HSE INDG401)’ INDG401 [Ref 18.I] and the ‘Work at Height, Access and Information Toolkit (WAIT)’ Height Toolkit [Ref 16.I] that provides guidance to eliminate and control work at height including the selection of appropriate access equipment;
  6. The Confined Spaces Regulations 1997 UKSI 1997/1713 [Ref 14.N]. See also 'Safe work in confined spaces - Approved code of practice and guidance' HSE L101 [Ref 13.I] that provides guidance on how to assess the risk of working within a particular confined space and put precautions in place for work to be carried out safely;
  7. The Diving at Work Regulations 1997 UKSI 1997/2776 [Ref 16.N] – see also ‘Commercial diving projects inland/inshore - Approved Code of Practice and Guidance' HSE L104 [Ref 1.I] that provides practical advice and guidance on how to comply with the requirements of the Diving at Work Regulations 1997 and applies to all diving projects conducted in support of civil engineering or marine-related projects inland in Great Britain;
  8. The Control of Asbestos Regulations 2012 UKSI 2012/632 [Ref 14.I]. See also 'Managing and working with asbestos - Control of Asbestos Regulations 2012 - Approved code of practice and guidance' HSE L143 [Ref 9.I] and GG 105 [Ref 2.N];
  9. The Traffic Signs Manual TSM Chapter 8 [Ref 21.N] provides good practice for the signing and marking of obstructions as well as for the temporary traffic control necessitated by such obstructions of the highway;
  10. The DfT publication 'Safety at Street Works and Road Works' ( Streetworks CoP [Ref 10.N]) is a concise guide for traffic management arrangements on single carriageways or dual carriageways where the traffic speed is below 50 mph.

NOTE 2 This section provides a minimum set of safety requirements for frequently occurring residual risks and hazards associated with inspection activities and their location, proximity and frequency.

11. Normative references

The following documents, in whole or in part, are normative references for this document and are indispensable for its application. For dated references, only the edition cited applies. For undated references, the latest edition of the referenced document (including any amendments) applies.

Ref. Document
Ref 1.N National Highways. CG 302, 'As-built, operational and maintenance records for highway structures'
Ref 2.N National Highways. GG 105, 'Asbestos management'
Ref 3.N National Highways. CS 454, 'Assessment of highway bridges and structures'
Ref 4.N National Highways. CD 127, 'Cross-sections and headrooms'
Ref 5.N National Archives. UKPGA 1974/37, 'Health and Safety at Work etc. Act'
Ref 6.N National Highways. CS 125, 'Inspection of traffic signs'
Ref 7.N National Highways. GG 101, 'Introduction to the Design Manual for Roads and Bridges'
Ref 8.N LANTRA. NHSS 31, 'National Highway Sector Scheme 31 - Bridge Inspector Certification Scheme'
Ref 9.N National Highways. GG 102, 'Quality management systems for highway works'
Ref 10.N DfT. ISBN 9780115531453. Streetworks CoP, 'Safety at Street Works and Road Works: A Code of Practice'
Ref 11.N National Highways. GD 301, 'Smart motorways'
Ref 12.N National Highways. CG 300, 'Technical approval of highway structures'
Ref 13.N Highways England. BD 97, 'The Assessment of Scour and Other Hydraulic Actions at Highway Structures'
Ref 14.N National Archives. UKSI 1997/1713, 'The Confined Spaces Regulations'
Ref 15.N National Archives. UKSI 2015/51, 'The Construction (Design and Management) Regulations'
Ref 16.N National Archives. UKSI 1997/2776, 'The Diving at Work Regulations'
Ref 17.N National Archives. UKSI 1999/3242, 'The Management of Health and Safety at Work Regulations'
Ref 18.N Institution of Structural Engineers. IStructE Task Group. IStructE Gantries & Runways, 'The operation and maintenance of bridge access gantries and runways'
Ref 19.N National Archives. UKSI 2005/735, 'The Work At Height Regulations'
Ref 20.N National Archives. UKSI 1992/3004, 'The Workplace (Health, Safety and Welfare) Regulations'
Ref 21.N TSO. TSM Chapter 8, 'Traffic Signs Manual Chapter 8 - Traffic Safety Measures and Signs for Road Works and Temporary Situations'
Ref 22.N National Highways. CD 361, 'Weathering steel for highway structures'

12. Informative references

The following documents are informative references for this document and provide supporting information.

Ref. Document
Ref 1.I Health & Safety Executive. HSE L104, 'Commercial diving projects inland/inshore - Diving at Work Regulations 1997 - Approved Code of Practice and guidance'
Ref 2.I Health & Safety Executive. HSE CHS, 'Construction hazardous substances: Harmful micro-organisms. '
Ref 3.I National Highways. CD 359, 'Design requirements for permanent soffit formwork'
Ref 4.I National Highways. CS 452, 'Inspection and records for road tunnel systems'
Ref 5.I TSO. The Highways Agency. IMfHS, 'Inspection Manual for Highway Structures '
Ref 6.I Department for Transport. UK Roads Leadership Group. UKRLG MHS, 'Management of Highway Structures - Code of Practice'
Ref 7.I National Highways. CS 465, 'Management of post-tensioned concrete bridges'
Ref 8.I National Highways. CS 470, 'Management of sub-standard highway structures'
Ref 9.I HSE. HSE L143, 'Managing and working with asbestos - Control of Asbestos Regulations 2012 - Approved Code of Practice and Guidance'
Ref 10.I Health & Safety Executive. HSE L153, 'Managing health and safety in construction. Construction (Design and Management) Regulations 2015. Guidance on Regulations'
Ref 11.I BSI. BS EN ISO 9001, 'Quality management systems. Requirements [Designated Standard - NLF]'
Ref 12.I National Highways. TS 501, 'Road lighting inspection'
Ref 13.I Health & Safety Executive. HSE L101, 'Safe work in confined spaces - Confined Spaces Regulations 1997 - Approved code of practice and guidance'
Ref 14.I National Archives. UKSI 2012/632, 'The Control of Asbestos Regulations'
Ref 15.I National Archives. UKSI 1998/2306, 'The Provision and Use of Work Equipment Regulations (PUWER)'
Ref 16.I PPE Media. www.ppe.org. Height Toolkit, 'Work at Height Access and Information Toolkit'
Ref 17.I Health and Safety Executive. INDG73, 'Working alone, health and safety guidance on the risks of lone working'
Ref 18.I Health and Safety Executive. INDG401, 'Working at height. A brief guide'
Ref 19.I Health & Safety Executive. HSE L24, 'Workplace health, safety and welfare. Approved code of practice and guidance'

Appendix A. Risk-based principal inspection intervals

A1 Risk-based principal inspection intervals

A1.1 Risk assessment procedure

This procedure outlines a suitable basis for the risk assessment of intervals between principal inspections as described in Section 8.

A1.1.1 Risk assessment parameters

The risk assessment uses five categories to cover the parameters used to ascertain the risk score. These categories are:

  1. structure type;
  2. environment;
  3. inspection/assessment;
  4. condition; and,
  5. consequences.

Within each category are the specific assessment criteria which vary depending on the structure type and situation. Table A.1 describes these criteria and gives the assumptions and the principles behind their selection and how they affect the scoring. Whilst it is accepted that these assumptions may not fit every situation, they should nevertheless produce a good indication of the overall level of risk exposure.

Engineering judgement should then be used to determine an acceptable interval between principal inspections.

A1.1.2 Source of information

The risk assessment has been designed such that all the input data to complete the risk assessment is readily available and accessible within the Overseeing Organisation’s records management system. Table A.1 suggests sources of information.

Table A.1 Sources of information
Assessment
parameter
Risk factor(s)
affected
Commentary Source of information
Structure type
Form P, S, D, C Different structural forms can be expected to experience varying degrees of deterioration and have each been rated accordingly to consider this. (a) Inventory
(b) Structure File
Material P, S, D, C The primary constituent material will have an impact on the likelihood of deterioration. Historical performance has been evaluated for different construction materials and is reflected in the scoring. (a) Inventory
(b) Structure File
Age P, C The age of a structure will usually affect the likelihood and rate of deterioration. In general, it would be expected that an older structure approaching the end of its design life will encounter more maintenance issues and hence be more prone to deterioration. Newer structures may encounter initial teething problems before they are considered to be performing optimally. Propensity for obsolescence of components and reduced understanding of some materials and structural forms also increases with age. (a) Inventory
(b) Structure File
Span / height /
headroom / length
P, S, C Although every structure has different design requirements, probabilistic analysis shows that bridges with longer spans and retaining walls with greater retained heights, tend to be at a higher risk of failure. Not only is the likelihood increased but also the associated consequence of failure. (a) Inventory
(b) Structure File
Environment
Flooding P, S, C Structures in areas susceptible to flooding should be assessed as having increased risk. (a) Qualitative assessment of the available information that would inform
the likelihood of flooding
(b) Environment Agency records
Inspection / Assessment
Visual access D Limited visual accessibility to critical elements will reduce the reliability of the general inspections undertaken between principal inspections. (a) Qualitative assessment of the available information on visual accessibility.
Latent defects P, D, C Some structure types are more susceptible to containing defects that are not evident during a Principal Inspection for example, post-tensioned concrete bridges with internal grouted tendons. (a) Inventory
(b) Structure File
Assessments P, S, D, C Where an assessment has been carried out on a structure, a greater degree of confidence can be achieved with regard to the structure’s ability to carry load. The findings of the assessment report should give a clear indication of any current load restrictions and any recommended condition factors. Any current load restrictions in place indicate that the current condition of the bridge is below design standard, resulting in a higher potential risk of deterioration. Where definitive records are not available engineering judgement is to be used considering the age of the structure and its performance under current loading regimes. (a) Load Management Records
(b) Assessment reports
(c) Interim Measures Records
Condition
Inspector’s condition rating P Condition is to be assessed using two criteria. The first is the inspector’s subjective condition rating of the structure (ie. good, fair or poor), which should give a good overview of the condition of the structure. (a) Inspection records
Condition Performance
Indicators
P Secondly, condition performance indicators, where available, are to be taken into account. These are an objective measure of the physical condition of the highway structures stock, calculated using the severity/extent condition rating system. They are reported for each structure on a scale of 0 to 100, where 0 represents the worst possible condition and 100 represents the best possible condition.
  1. Average Condition PI Score, PIav (based on all elements)
  2. Critical Condition PI Score, PIcrit (based on the most critical elements only)
(a) Condition Performance Indicator
Reports
Concrete deterioration P Any deterioration of concrete including that due to thaumasite sulphate attack, alkali aggregate reaction, alkali silica reaction and alkali carbonate reaction should be scored (a) Inventory
(b) Structure File
(c) Inspection records
Consequences
Load type P, S, C Load type may not have an impact on the likelihood of general deterioration but increased stress ranges in materials during repeated loading cycles increase the probability of fatigue failure. Load type will also have a bearing on the overall consequence of any potential collapse. (a) Load Management Records
(b) Assessment reports
(c) Interim Measures Records
(d) Inspection Records
Route supported and
obstacle crossed
P, S, C These attributes are intended to reflect the importance of the structure within the overall road network in the event of a structural collapse. Inventory
Failure mode D, C Brittle failure modes can result in collapse without warning and high consequences whereas ductile modes typically give warning of structural distress. (a) Inventory
(b) Assessment reports
A1.1.3 Scoring system

The scoring system is used to determine an indicator of relative risk to support decisions on appropriate intervals between principal inspections.

The risk assessment scoring tables consist of the five categories, each containing a number of criteria for which there are several attribute options with an associated score based on the level of risk. A lower score indicates higher risk, whilst a higher score indicates lower risk.

The attribute risk scores for each category are summed together to return the actual risk score for a category.

In all cases where data are unknown or unobtainable, a conservative approach should be taken by applying the lowest score available. Hence, for a structure with many unknown variables, it is likely that the recommended principal inspection interval will remain at 6 years.

In all cases where the attribute returns to a risk score of 'Inspection to remain at 6 years' this means that, irrespective of the final adjusted risk score, the nature of the attribute requires the interval between principal inspections to be 6 years.

Table A.2 Risk scoring for bridges and large culverts
Category Criteria Attribute Risk score
Structure type Structural form Uniform box or tubular culvert 4
Framed span - bridges 3
Simply supported 2
Arched 1
Other or not known 0
Constituent material In situ reinforced concrete 4
Precast prestressed concrete 4
Steel 3
Brick/masonry/stone 2
In situ mass concrete 2
In situ prestressed concrete 2
Corrugated rolled steel 1
FRP (fibre-reinforce plastics) 1
Timber 1
Other 0
Age of the structure 0-10 years 2
10-25 years 1
25 years + 0
Not known 0
Headroom Greater than minimum maintained headroom 1
Less than minimum maintained headroom requirement 0
Not known 0
Span 10 m or less 2
10 m to 25 m 1
Greater than 25 m 0
Environment Exposure Mild i.e. no exposure to de-icing salts 3
Moderate i.e. routes with de-icing salts 1
Not known 0
Scour No risk i.e. structure not near or adjacent to waterway 4
Very low risk of scour damage i.e. scour risk rating of 5 2
Not known 0
Flooding No risk i.e structure not near or adjacent to waterway 4
Low risk i.e structure is adjacent to / over waterway with low likelihood of flood damage 2
Not known 0
Inspection and assessment Level of visual accessibility
during a general inspection
Full access to all parts of the structure 5
An enhanced general inspection has been completed in the last 6 years and will be undertaken between principal inspections. 4
All parts of the structure visible from a distance (including the use of binoculars) 3
Limited access / view of structure 0
Certain parts of the structure not visible from a distance (including the use of binoculars) 0
Not known 0
Likelihood of latent defects
going unnoticed during a
principal inspection
Low possibility of latent defects 3
Medium likelihood of latent defects occurring and remaining unnoticed 2
High likelihood of latent defects occurring without any visible secondary effects 0
Not known 0
Inspection and
assessment
(Continued)
Assessment Load management, design or assessment give no concerns over capacity of the structure to carry current loading 4
Structural review recommends assessment as low or lesser priority 2
Structural review recommends assessment as medium or higher priority 0
No indication of design or assessment capacity of structure 0
Condition Condition - inspector's opinion Good 3
Fair 2
Not known Inspection to remain
at 6 years
Condition performance indicator
(average score)
Very good (90-100) 4
Good (80-90) 3
Fair (65-80) 2
Poor (40-65) 0
Not known Inspection to remain
at 6 years
Condition performance indicator
(critical element score)
Very good (90-100) 6
Good (80-90) 4
Fair (65-80) 2
Poor (40-65) 0
Not known Inspection to remain
at 6 years
Signs of concrete deterioration
including TSA, AAR, ASR
and ACR
No 3
Yes Inspection to remain
at 6 years
Not known 0
Consequences Applied loading Full highway loading and heavy load route 0
Full highway loading 1
Footway/cycleway loading 3
Other or not known 0
Route supported Motorway 0
A road 2
B road 3
Access / minor route 4
Footway/cycleway 4
River / canal 2
Other or not known 0
Obstacle crossed Motorway 0
A road 2
B road 3
Access/minor route 4
Footway/cycleway 4
Disused/natural ground 5
River/canal 2
Other or not known 0
Potential failure mode Brittle failure 0
Ductile failure 2
Other or not known 0
Table A.3 Risk scoring for small-span structures
Category Criteria Attribute Risk score
Structure type Structural form Arched 1
Simply supported 2
Uniform box or tubular culvert 4
Walls/invert/roof structurally continuous 2
Other or not known 0
Constituent material In situ reinforced concrete 4
Precast reinforced concrete 4
Brick/masonry/stone 3
In situ mass concrete 3
In situ prestressed concrete 3
Corrugated rolled steel 2
Steel 2
FRP/GRP (reinforced plastics) 1
Other or not known 0
Age of the structure 0-10 years 2
10-25 years 1
25 years + 0
Not known 0
Approximate cover Greater than 3 m deep 3
Between 0.6 m and 3 m 1
Less than 0.6 m deep 0
Not known 0
Structure length 10 m or less 2
10 m to 50 m 1
Greater than 50 m 0
Not known 0
Environment Environment Dry 2
Wet 0
Not known 0
Scour No risk i.e. structure not near or adjacent to waterway 4
Very low risk of scour damage i.e. scour risk rating of 5 2
Not known 0
Flooding No risk i.e. structure not near or adjacent to waterway 4
Low risk i.e structure is adjacent to/over waterway with low likelihood of flood damage 2
Moderate/high risk i.e structure is adjacent to/over waterway with medium/high likelihood of flood damage Inspection to remain
at 6 years
Not known 0
Inspection and Assessment Level of visual accessibility during
a general inspection
Full access to all parts of the structure 5
An enhanced general inspection has been completed in the last 6 years and will be undertaken between principal inspections. 4
All parts of the structure visible from a distance (including the use of binoculars) 3
Limited access/view of structure 0
Certain parts of the structure not visible from a distance (including the use of binoculars) 0
Not known 0
Assessment Load management, design or assessment gives no concerns over capacity of the structure to carry current loading 4
Structural review recommends assessment as low or lesser priority 2
Structural review recommends assessment as medium or higher priority 0
No indication of design or assessment capacity of structure 0
Condition Condition - inspector's opinion Good 3
Fair 2
Not known Inspection to remain
at 6 years
Condition performance indicator
(average score)
Very good (90-100) 4
Good (80-90) 3
Fair (65-80) 2
Poor (40-65) 0
Not known Inspection to remain
at 6 years
Condition performance indicator
(critical element score)
Very good (90-100) 6
Good (80-90) 4
Fair (65-80) 2
Poor (40-65) 0
Not known Inspection to remain
at 6 years
Signs of concrete deterioration
including TSA, AAR, ASR and ACR
No 3
Yes Inspection to remain
at 6 years
Not known Inspection to remain
at 6 years
Consequences Applied loading Full highway loading and heavy load route 0
Full highway loading 1
Footway/cycleway loading 3
Other or not known 0
Consequences
(Continued)
Feature affected by collapse A road 2
B road 3
Motorway 0
Other road 3
River / canal 2
Not known 0
Table A.4 Risk scoring for retaining walls
Category Criteria Attribute Risk score
Structure type Structural form Cantilever 3
Crib wall 3
Diaphragm wall 2
Gabion wall 3
Gravity 4
Reinforced soil 2
Secant piled 2
Sheet pile 2
Contiguous piled 2
Other or not known 0
Constituent material Masonry/brick/blockwork 2
In situ mass concrete 3
In situ prestressed concrete 4
In situ reinforced concrete 4
Precast plain concrete 4
Precast prestressed concrete 4
Precast reinforced concrete 4
Steel 3
Other or not known 0
Age of the structure 0-10 years 2
10-25 years 1
25 years + 0
Not known 0
Structure type
(Continued)
Maximum retained height Less than 3 m 4
Between 3 m and 4.5 m 2
Between 4.5 m and 6 m 1
Over 6 m 0
Not known 0
Length of the retaining wall 10 m or less 2
10 m to 50 m 1
Greater than 50 m 0
Not known 0
Environment Exposure Mild i.e. no exposure to de-icing salts 3
Moderate i.e. routes with de-icing salts 1
Severe i.e. marine environment Inspection to remain
at 6 years
Not known 0
Scour No risk i.e. structure not near or adjacent to waterway 4
Very low risk of scour damage i.e. scour risk rating of 5 2
Not known 0
Flooding No risk i.e. structure not near or adjacent to waterway 4
Low risk i.e. structure is adjacent to/over waterway with low likelihood of flood damage 2
Not known 0
Inspection and Assessment Signs of deterioration since the
last inspection
Yes 0
No 2
Not known 0
Level of visual accessibility during a general inspection Full access to all parts of the structure 5
An enhanced general inspection has been completed in the last 6 years and will be undertaken between principal inspections. 4
All parts of the structure visible from a distance (including the use of binoculars) 3
Limited access/view of structure 0
Assessment Load management, design or assessment gives no concerns over capacity of the structure to carry current loading 4
No indication of design or assessment capacity of structure 0
Assessment needed but no assessment has been undertaken. 0
Not known 0
Condition Condition - inspector's opinion Good 3
Fair 2
Not known Inspection to remain
at 6 years
Condition performance indicator
(average score)
Very good (90-100) 4
Good (80-90) 3
Fair (65-80) 2
Poor (40-65) 0
Not known Inspection to remain
at 6 years
Condition
(Continued)
Condition performance indicator
(critical element score)
Very good (90-100) 6
Good (80-90) 4
Fair (65-80) 2
Poor (40-65) 0
Not known Inspection to remain
at 6 years
Signs of concrete deterioration
including TSA, AAR, ASR and ACR
No 3
Yes Inspection to remain
at 6 years
Not known 0
Consequences Applied loading Full highway loading and heavy load route 0
Full highway loading 1
Footway/cycleway loading 3
No live load surcharge 4
Other or not known 0
Feature affected by collapse A road 2
B road 3
Motorway 0
Other road 3
River/canal 2
Not known 0
Table A.5 Risk scoring for masts
Category Criteria Attribute Risk score
Structure Primary material Steel 3
FRP/GRP (reinforced plastics) 1
Other or not known 0
Age of the mast 0-5 years 3
5-10 years 2
10-20 years 1
20 years + 0
Not known 0
Height of the mast 10 m or less 3
10 m to 15 m 2
Greater than 15 m 1
Not known 0
Environment Exposure Mild i.e. no exposure to de-icing salts 3
Moderate i.e. routes with de-icing salts 1
Not known 0
Inspection Signs of deterioration since
the last inspection
Yes 0
No 2
Not known 0
Defects that could affect the
structural integrity of the mast
Yes 0
No 2
Not known 0
Inspection
(Continued)
Level of visual accessibility
during a general inspection
Full access to all parts of the structure 5
An enhanced general inspection has been completed in the last 6 years and will be undertaken between principal inspections. 4
All parts of the structure visible from a distance (including the use of binoculars) 3
Limited access/view of structure 0
Not known 0
Certain parts of the structure not visible from a distance (including the use of binoculars) 0
Condition Condition - inspector's opinion Good 3
Fair 2
Not known Inspection to remain
at 6 years
Condition performance indicator
(average score)
Very good (90-100) 4
Good (80-90) 3
Fair (65-80) 2
Poor (40-65) 0
Not known Inspection to remain
at 6 years
Condition performance indicator
(critical element score)
Very good (90-100) 6
Good (80-90) 4
Fair (65-80) 2
Poor (40-65) 0
Not known Inspection to remain
at 6 years
Consequences Feature affected by collapse A road 2
B road 3
Motorway 0
Other road 3
River/canal 2
Not known 0
Table A.6 Risk scoring for sign and signal gantries
Category Criteria Attribute Risk score
Structure type Structural form Cantilever gantry 1
Mast arm 1
Portal gantry 2
Other or not known 0
Primary material Steel 2
Concrete 1
FRP (fibre-reinforced plastics) 1
Other or not known 0
Age of the gantry 0-5 years 1
5-20 years 1
20-80 years 0
80 years + 0
Not known 0
Minimum headroom Less than 5.7 m 0
Greater than 5.7 m 1
Not known 0
Span 10 m or less 2
10 m to 20 m 1
Greater than 20 m 0
Not known 0
Environment Exposure Mild i.e. no exposure to de-icing salts 3
Moderate i.e. routes with de-icing salts 1
Severe i.e. marine environment 0
Not known 0
Inspection Signs of deterioration since
the last inspection
Yes 0
No 2
Not known 0
Defects which could affect the
structural integrity of the gantry
Yes 0
No 2
Not known 0
Level of visual accessibility during
a general inspection
Full access to all parts of the structure 5
An enhanced general inspection has been completed in the last 6 years and will be undertaken between principal inspections. 4
All parts of the structure visible from a distance (including the use of binoculars) 2
Limited access / view of structure 0
Not known 0
Certain parts of the structure not visible from a distance (including the use of binoculars) 0
Condition Condition - inspector's opinion Good 3
Fair 2
Not known Inspection to remain
at 6 years
Condition performance indicator
(average score)
Very good (90-100) 4
Good (80-90) 3
Fair (65-80) 2
Poor (40-65) 0
Not known Inspection to remain
at 6 years
Condition
(Continued)
Condition performance indicator
(critical element score)
Very good (90-100) 6
Good (80-90) 4
Fair (65-80) 2
Poor (40-65) 0
Not known Inspection to remain
at 6 years
Importance Does the gantry have any electronic
displays, e.g. VMS, FMS?
Yes 0
No 1
Not known 0
Feature affected by collapse Railway 0
Motorway 0
A road 1
B road 2
Not known 0
Table A.7 Risk scoring for service crossings and other structures
Category Criteria Attribute Risk score
Structure Structure type Environmental barrier 3
Soakaway 3
Service tunnel 1
Other or not known 0
Age of the structure 0-5 years 3
5-10 years 2
10-20 years 1
20 years + 0
Not known 0
Environment Exposure Mild i.e. no exposure to deicing salts 3
Moderate i.e. routes with deicing salts 1
Severe i.e. marine environment 0
Not known 0
Scour No risk i.e. structure not near or adjacent to waterway 3
Very low risk of scour damage i.e scour risk rating of 5 2
Scour susceptible i.e.. scour risk rating of 1-4 0
Not known 0
Flooding No risk i.e. structure not near or adjacent to waterway 3
Low risk i.e. structure is adjacent to/over waterway with low likelihood of flood damage 2
Moderate/high risk i.e. structure is adjacent to/over waterway with medium/high likelihood of flood damage 0
Not known 0
Inspection Signs of deterioration since
the last inspection
Yes 0
No 2
Not known 0
Defects which could affect the
structural integrity of the structure
Yes 0
No 2
Not known 0
Level of visual accessibility during
a general inspection
Full access to all parts of the structure 3
All parts of the structure visible from a distance (including the use of binoculars) 2
Limited access/view of structure 0
Not known 0
Certain parts of the structure not visible from a distance (including the use of binoculars) 0
Condition Condition - inspector's opinion Good 3
Fair 1
Poor 0
Not known 0
Consequences Feature affected by collapse Railway 0
Motorway 0
A road 1
B road 2
No affect on road/rail network 3
Not known 0

A1.2 Risk score evaluation

The actual risk score (A) for each category is then analysed against the maximum possible risk score (M) for the category and weighting (W) to produce the adjusted risk score (S) for the particular category. Each of the categories are weighted according to their relative importance.

S = A/M * W

The sum of the adjusted risk scores forms the total risk score (T) of between 0 and 100.

T = sum(S)

Table A.8 Risk score evaluation for bridges and large culverts
Category Maximum risk score (M) Weighting % (W)
Structure type 13 20
Environment 11 17
Inspection and assessment 12 25
Condition 16 20
Consequences 14 18
Table A.9 Risk score evaluation for small span structures
Category Maximum risk score (M) Weighting % (W)
Structure type 15 25
Environment 10 15
Inspection and assessment 9 20
Condition 16 20
Consequences 6 20
Table A.10 Risk score evaluation for retaining walls
Category Maximum risk score (M) Weighting % (W)
Structure type 16 20
Environment 11 15
Inspection and assessment 11 25
Condition 16 25
Consequences 7 15
Table A.11 Risk score evaluation for masts
Category Maximum risk score (M) Weighting % (W)
Structure 9 20
Environment 3 15
Inspection 9 25
Condition 13 25
Consequences 3 15
Table A.12 Risk score evaluation for gantries
Category Maximum risk score (M) Weighting % (W)
Structure type 8 25
Environment 3 10
Inspection 7 25
Condition 13 25
Importance 3 15
Table A.13 Risk score evaluation for service crossings and other structures
Category Maximum risk score (M) Weighting % (W)
Structure 6 20
Environment 9 15
Inspection 7 25
Condition 3 25
Consequences 3 15
A1.2.1 Risk rating

Once the total risk score has been derived, it can be used to determine the risk rating for the structure (high, medium, low or very low).

The risk rating is then used to determine a recommended principal inspection interval in accordance with Tables A.14 to A.19.

Table A.14 Risk rating and recommended principal inspection interval for bridges and large culverts
Total risk score Risk rating Recommended principal inspection interval
0 ≤ T < 65 High 6 years
65 ≤ T < 75 Medium 8 years
75 ≤ T < 85 Low 10 years
85 ≤ T ≤ 100 Very low 12 years
Table A.15 Risk rating and recommended principal inspection interval for small span structures
Total risk score Risk rating Recommended principal inspection interval
0 ≤ T < 50 High 6 years
50 ≤ T < 60 Medium 8 years
60 ≤ T < 70 Low 10 years
70 ≤ T ≤ 100 Very low 12 years
Table A.16 Risk rating and recommended principal inspection interval for retaining walls
Total risk score Risk rating Recommended principal inspection interval
0 ≤ T < 55 High 6 years
55 ≤ T < 65 Medium 8 years
65 ≤ T < 75 Low 10 years
75 ≤ T ≤ 100 Very low 12 years
Table A.17 Risk rating and recommended principal inspection interval for masts and mast schemes
Total risk score Risk rating Recommended principal inspection interval
0 ≤ T < 50 High 6 years
50 ≤ T < 60 Medium 8 years
60 ≤ T < 70 Low 10 years
70 ≤ T ≤ 100 Very low 12 years
Table A.18 Risk rating and recommended principal inspection interval for sign/signal gantries
Total risk score Risk rating Recommended principal inspection interval
0 ≤ T < 50 High 6 years
50 ≤ T < 60 Medium 8 years
60 ≤ T < 70 Low 10 years
70 ≤ T ≤ 100 Very low 12 years
Table A.19 Risk rating and recommended principal inspection interval for service crossings and other structures
Total risk score Risk rating Recommended principal inspection interval
0 ≤ T < 50 High 6 years
50 ≤ T < 60 Medium 8 years
60 ≤ T < 70 Low 10 years
70 ≤ T ≤ 100 Very low 12 years
A1.2.2 Final assessment and decision

The recommended principal inspection interval is used to assist the informed decision on the most appropriate inspection interval, based on all the information available. It does not replace engineering judgement.

The final decision on the most appropriate principal Inspection interval is recorded on the risk assessment spreadsheet form which should be signed by the person responsible for preparing the risk assessment, and the supervising engineer.

Appendix B. Details of inspector core competencies

B1 Core competence requirements

B1.1 Level of competency

Competency is assessed in terms of awareness (A), knowledge (K), experience (E) and proficiency (P) against seven headline competencies and their associated sub-competencies.

Table B.1 Level of competency
Achievement rating Description
A Awareness General understanding of the competence, including an appreciation of its relevance. These apply to
theory only
K Knowledge Knowledge and understanding of the competence with an ability to demonstrate its relevance/application.
E Experience Knowledge, understanding and experience of undertaking the competence. These apply to
practical application,
as well as theory
P Proficiency Knowledge, understanding and experience of undertaking the competence and competent to advise others.

Note: Core competence requirements C1-C7 for Inspector (I) and Senior Inspector (SI) roles are detailed in tables B.2 to B.8

B1.2 Introduction to inspections

Certified inspectors are expected to demonstrate the following competencies.

Table B.2 Introduction to inspections
Ref. Outcome/Skill I SI
C1.1 Purpose of inspections
Be able to outline the importance of undertaking inspections. K K
Be able to explain the terms 'safe for use' and 'fit for purpose'. K K
C1.2 Inspector roles, responsibilities and competencies
Be able to describe the two inspector roles and their associated responsibilities. K K
Demonstrate appropriate level of knowledge of the competencies for the different roles. K K
C1.3 Inspection types
Be able to explain the different inspection types. K K
Demonstrate the importance of having an appropriate inspection regime. K K
Demonstrate awareness of the range of different special inspections, their function and which factors typically initiate their use. K K
C1.4 Codes of practice and guidance
Demonstrate appropriate knowledge and use of the relevant structure inspection codes of practice and guidance, e.g. Inspection Manual for Highway Structures. E P

B1.3 Structures types and elements / behaviour of structures

Certified inspectors are expected to demonstrate competency of common types of structures, their key elements and materials. The competency includes background information and guidance on the fundamentals of structural behaviour, the basic principles of structural mechanics and material properties.

Table B.3 Structure types / behaviour of structures
Ref. Outcome/Skill I SI
C2.1 Bridges
Demonstrate knowledge of the major bridge elements:
  1. Superstructure;
  2. Substructure;
  3. Safety elements;
  4. Durability elements; and,
  5. Ancillary elements
E P
Demonstrate knowledge of typical primary and secondary deck element types. E P
Demonstrate knowledge of bridge types using span form, construction form and construction material. E P
Demonstrate knowledge of water management systems, their function and importance. E P
Demonstrate knowledge of utilities, private services, signs and lighting. E P
C2.2 Other structure types
Demonstrate knowledge of the definition of a culvert and the different types. E P
Demonstrate knowledge of the definition of a subway and the different types. E P
Demonstrate knowledge of the definition of a retaining wall and the different forms. E P
Demonstrate knowledge of sign/signal gantries and the different types. E P
Demonstrate knowledge of the different mast types and functions. K E
Demonstrate knowledge of ancillary structures, function and type. K E
C2.3 Structural mechanics
Be able to describe the loadings to which bridges are subjected. K E
Be able to demonstrate knowledge/experience of the load path for a structure. K E
Be able to demonstrate knowledge of modes of failure. K E
Demonstrate an understanding of a materials responses to loading. K E
Demonstrate an understanding of a structures responses to loading. K E
C2.4 Properties of common construction materials
Demonstrate an understanding of the properties of the following common primary materials and how they influence the safety, durability and functionality of a specific component and the whole structure.
  1. concrete;
  2. reinforced concrete;
  3. pre-stressed concrete (pre-tensioned and post-tensioned);
  4. steel;
  5. masonry; and,
  6. timber.
K E
Demonstrate an understanding of the following secondary materials:
  1. asphalt; and,
  2. asbestos.
K E
C2.5 Properties of specialist construction materials
Demonstrate an understanding of the properties of the following materials and how they influence the safety, durability and functionality of a specific component and the whole structure:
  1. wrought iron;
  2. cast iron;
  3. aluminium and its alloys; and,
  4. advanced composites.
A K

B1.4 Inspection process

Certified inspectors are expected to demonstrate competency of the fundamentals of the inspection process, including scheduling, planning, undertaking, reviewing and interpreting the results. The competency includes consideration of environmental impacts, selection of appropriate access equipment and safe working practices. In addition, it highlights the importance of accurate, reliable data capture and storage post the inspection.

Table B.4 Inspection process
Ref. Outcome/Skill I SI
C3.1 Scheduling groups of inspections
Demonstrate knowledge of relevant documentation which outlines details regarding the frequency of inspections. E P
Demonstrate understanding of criteria which can constrain or influence a schedule, for example, confined spaces, use of MEWPs, etc. E P
Explain the objectives of each cyclical inspection type. E P
Demonstrate ability to monitor progress of inspections against schedules. E P
Demonstrate experience of access requirements, for example, road space booking, track possessions, waterways access, major events, etc. E P
C3.1
(Cont)
Demonstrate knowledge of the ability to vary frequency of inspections based on a risk based approach, including special inspections. A K
C3.2 Planning and preparing for an inspection
Explain the function and importance of existing records. E P
Demonstrate ability to challenge validity of existing structures records. E P
Demonstrate awareness of the importance of the structures current assessed capacity. E P
Explain what further information might need to be determined from a pre-inspection visit. E P
Demonstrate experience of and an appreciation of the importance of method statements, health and safety considerations and risk assessments in undertaking inspections. E P
Demonstrate understanding of aspects to be considered in deciding method of access. This can include:
  1. consideration of types of access equipment;
  2. restrictions/obstructions caused by equipment;
  3. lone working;
  4. traffic management requirements; and,
  5. routes to be used to and from the site.
E P
Explain the types of notifications which can be required prior to gaining access. E P
Demonstrate an understanding of the range of equipment that can be utilised to undertake an inspection. Range to include:
  1. access equipment;
  2. personal protective equipment;
  3. data recording equipment; and,
  4. measuring or inspection equipment.
E P
Demonstrate an understanding of the environmental considerations to be taken into account, for examples asbestos, bats, badgers. E P
Explain the process for planning any testing which may be required as part of an inspection. E P
Outline the key aspects for an inspection method statement. E P
Demonstrate knowledge of how to cost undertaking inspections, the procurement of third party support and budgetary constraints. E P
C3.3 Performing inspections
Describe a practical approach of undertaking an inspection, highlighting the key aspects. E P
Explain the reasons and implications of restricted working hours on the process of undertaking an inspection. E P
Explain the reasons why good housekeeping whilst on site is imperative and what does it involve. E P
Demonstrate an understanding of the need to escalate potential safety critical defects. E P
Demonstrate an understanding of substandard parapets and road restraint systems. E P
Demonstrate an understanding of communication protocols (for example, who is the Principal Contractor etc) and how to set one up. E P
C3.4 Recording inspection findings
Demonstrate understanding of the importance of recording defects accurately in terms of type, location, extent, severity and cause. E P
Outline different methods used for recording defects. E P
Demonstrate knowledge of the prerequisites of a data capture and inspection pro forma. E P
Be able to explain the importance of signing off an inspection. E P
Demonstrate knowledge of the principals of an element condition rating process. E P
Explain the level of detail to be recorded depending upon the type of inspection. E P
Understand how the accuracy of reporting can affect overall structure condition performance indicators, as well as element condition rating. K E
C3.5 Interpreting inspection findings
Demonstrate knowledge of factors which affect whether a structure is safe for use and/or fit for purpose. K E
Be able to identify possible safety critical defects and report them within the prescribed timescales. K E
Understanding of the need to utilise existing records to help interpret defects E E
Demonstrate knowledge of the range of maintenance works which are commonly recommended following an inspection. E E
Demonstrate an awareness of how defects are managed to identify future maintenance works, based on priority and cost. K E
C3.6 Maintenance planning process
Demonstrate understanding of how the data captured from inspections complements other information held for a structure. K E
Explain the importance of up-to-date and comprehensive data on the condition of a structure with respect to its input to maintenance planning. K E
Demonstrate an overview of the process for obtaining funding for future maintenance works and how it is value managed. K E
Demonstrate knowledge of a bridge management system. K E
C3.7 Obligations of current health, safety and environment legislation
Demonstrate understanding of the need to minimise health and safety risks to the public and others who may be affected by the work activities. E P
Demonstrate understanding of the need to minimise health and safety risks to those actually carrying out the works. E P
Demonstrate understanding of the need and breadth of personal protective equipment utilised for undertaking inspections for safe working. E P
Demonstrate understanding and practical experience of managing and applying safe systems of work. E P
Demonstrate knowledge of relevant legislation and sources of guidance. E P
Demonstrate understanding of the need to minimise the impact on the environment, seeking expert advice if necessary to identify and implement appropriate working practices and/or mitigation measures. E P
Experience of having dealt with:
  1. utilising access equipment;
  2. moving on foot alongside live carriageways;
  3. accessing and exiting from traffic management;
  4. working at height;
  5. working in, on or adjacent to water, railways etc.;
  6. toxic substances, e.g. lead in paint;
  7. lone working;
  8. night work; and,
  9. confined spaces.
E P
C3.8 Other skills
Demonstrate basic knowledge of traffic management practices and relevant reference material, such as Chapter 8 of the Traffic Signs Manual.
K K

B1.5 Defects descriptions and causes

Certified inspectors are expected to demonstrate competency of the importance and requirements for describing and categorising defects. Emphasis is placed on principal defects that are likely to be encountered in concrete structures, steel and steel/concrete composite structures, masonry structures and structures built of other materials.

Table B.5 Defect descriptions and causes
Ref. Outcome/Skill I SI
C4.1 Understanding principal defects
Demonstrate understanding of the principal causes of defects including:
  1. inadequate structural capacity;
  2. substandard clearance;
  3. naturally occurring damage, e.g. scour;
  4. accidental or deliberate damage;
  5. structural materials deterioration;
  6. structural elements functionality, e.g. bearings, drainage, expansion joints;
  7. failure of water management systems;
  8. adequacy and function of parapets and vehicle restraint systems.
E P
Demonstrate understanding of the implications of deterioration. E P
Demonstrate understanding of issues that cause collapses or structure closures, for example, erosion, scour, bridge strikes. K K
Demonstrate knowledge of bridge specific defects. E P
Demonstrate knowledge of culvert specific defects. E P
Demonstrate knowledge of retaining wall specific defects. E P
Demonstrate knowledge of sign/signal gantry and mast specific defects. K E
C4.2 Concrete defects
Demonstrate knowledge of defects caused by structural distress. E P
Demonstrate knowledge of defects arising due to material nature. E P
Demonstrate knowledge of defects caused by external agents, e.g. reinforcement corrosion, thaumasite sulphate attack. E P
Demonstrate knowledge of defects caused by accidental or deliberate damage. E P
Demonstrate knowledge of defects due to construction or detailing errors. E P
Demonstrate knowledge of defects associated with protective coatings and repair systems. E P
Demonstrate knowledge of minor defects, e.g. defects which generally only affect the visual appearance of the concrete. E P
Demonstrate knowledge of defects that can occur in pre-stressed concrete. E P
Demonstrate knowledge of defects that can occur in post-tensioning systems. K E
C4.3 Steel defects
Demonstrate knowledge of defects caused by structural distress. E P
Demonstrate knowledge of defects arising due to material nature. E P
Demonstrate knowledge of defects instigated by external agents, e.g. bimetallic corrosion. E P
Demonstrate knowledge of defects caused by accidental or deliberate damage. E P
Demonstrate knowledge of defects arising due to fabrication errors, e.g. poor welds. E P
Demonstrate knowledge of defects associated with protective systems. E P
Demonstrate knowledge of defects associated with closed members. E P
Demonstrate knowledge of defects associated with corrugated steel buried structures. E P
Demonstrate knowledge of defects which affect the whole system, e.g. beams with jack arches. E P
C4.4 Masonry defects
Demonstrate knowledge of defects caused by structural distress. E P
Demonstrate knowledge of defects arising due to material nature. E P
Demonstrate knowledge of defects instigated by external agents, e.g. frost, vegetation. E P
Demonstrate knowledge of defects caused by accidental or deliberate damage. E P
Demonstrate knowledge of defects arising due to alterations to masonry structures, e.g. concrete saddle etc. E P
C4.5 Defects in miscellaneous materials
Demonstrate appropriate level of awareness of defects which can occur in other materials, including:
  1. cast iron;
  2. wrought iron;
  3. aluminium;
  4. timber;
  5. advanced composites; and,
  6. wire rope.
K K

B1.6 Investigation and testing

Certified inspectors are expected to demonstrate competency of the range of different testing techniques available. A candidate is required to understand the purpose of undertaking testing, what it involves, the outputs and any other relevant considerations.

Table B.6 Investigation and testing
Ref. Outcome/Skill I SI
C5.1 The testing process
Demonstrate an understanding of the need and purpose of testing, and when it is appropriate. K K
Demonstrate an understanding of the different investigations and testing to examine:
  1. structural arrangement and hidden defects;
  2. distortion and movement;
  3. material properties;
  4. deterioration activity;
  5. deterioration rate;
  6. deterioration cause or potential.
K K
Explain what is required in developing an effective testing programme.
  1. Setting objectives of testing.
  2. Identification of testing options.
  3. Appraisal of testing options.
  4. Monitor and supervise testing.
  5. Evaluate results.
  6. Recommendations for corrective action.
A K
Demonstrate knowledge of investigation processes, e.g. trial holes. K K
Demonstrate awareness of the procurement processes for engaging specialist services. A K
C5.2 Common testing techniques
Demonstrate knowledge of common testing techniques, such as:
  1. decontamination survey;
  2. cover surveys;
  3. half-cell potential surveys;
  4. strain gauges;
  5. carbonation test;
  6. chloride/sulfate/alkali content;
  7. ultrasonic testing;
  8. coring; and,
  9. paint film thickness measurements.
K K
Demonstrate knowledge of limitations of investigations and tests.
A K

B1.7 Repair techniques

Certified inspectors are expected to demonstrate competency of the importance of understanding the range of repair techniques available.

Table B.7 Repair techniques
Ref. Outcome/Skill I SI
C6.1 Repair techniques for concrete structures
Demonstrate knowledge of the principal repair techniques for concrete structures. Knowledge to include (but not limited to):
  1. materials used for repairs (e.g. sprayed concrete, hand-applied cementitious mortars, epoxy resins);
  2. methods for inhibiting corrosion (e.g. cathodic protection, impregnation, surface treatments);
  3. strengthening methods (e.g. plate bonding, composite column wrapping).
K K
C6.2 Repair techniques for metal structures
Demonstrate knowledge of the principal repair techniques for metal structures. Knowledge to include (but not limited to):
  1. repairs by plating;
  2. member replacement;
  3. protective coatings and paints, such as epoxy resins and polyurethane; and,
  4. heat straightening.
K K
C6.3 Repair techniques for masonry structures
Demonstrate knowledge of the principal repair techniques for masonry structures. Knowledge to include (but not limited to):
  1. repointing/brickwork repairs;
  2. sprayed concrete;
  3. retrofitting of reinforcement;
  4. anchors;
  5. concrete saddle/relieving slabs; and,
  6. stitching.
K K
C6.4 Repair techniques for other structures, e.g. timber
Demonstrate knowledge of the principal repair techniques for other materials. K K
C6.5 Importance of routine maintenance
Demonstrate knowledge of the importance of undertaking routine maintenance. K K
Demonstrate an understanding of the importance of balancing essential preventative maintenance works. K K
C6.6 Recommending appropriate repairs
Demonstrate experience of recommending repairs appropriate to the identified defects. E P

B1.8 General aptitude

Certified inspectors are expected to demonstrate competency of the general aptitude skills required by an inspector.

Table B.8 General aptitude
Ref. Outcome/Skill I SI
C7.1 Practical aptitude
Be able to demonstrate ability to make sound and prudent judgements. P P
Demonstrate excellent attention to detail. P P
Be able to work to deadlines. P P
Be able to appreciate one's own capability and scope of knowledge. P P
C7.2 Working with people
Demonstrate experience of having worked successfully in a team. P P
Demonstrate experience of having engaged successfully with third parties and public. P P
C7.3 Communication skills
Be able to interpret drawings and reports. P P
Be able to draw clear sketches. P P
Be able to write reports. P P
Be able to communicate verbally in a clear and comprehensive way. P P
Be able to demonstrate proficiency in communicating findings from an inspection. P P
Demonstrate range of IT skills. E P
C7.4 Personal skills
Demonstrate self-motivation. P P
Be able to decide and set priorities. P P
Be able to take decisions and have confidence to challenge a situation/decision if necessary. P P
Demonstrate understanding of knowing one's limitations. P P
C7.5 Obligations of current health and safety legislation
Demonstrate knowledge and understanding of current health and safety legislation obligations. P P
Demonstrate a positive attitude towards health and safety. P P
Demonstrate ability to develop working practices that promote safety and secure the compliance of subordinates. P P
Demonstrate knowledge and understanding of the importance of method statements and risk assessments. P P
C7.6 Management/supervision
Demonstrate ability to manage and motivate teams. K P
Demonstrate ability to advise and present recommendations to others. K P
Identify resources required for an inspection. E P
Ensure that inspection activity complies with the appropriate contractual and legal requirements. K P
Skip to content

Design Manual for Roads and Bridges

Highway Structures & Bridges

Inspection & Assessment

CS 450 England National Application Annex to CS 450 Inspection of highway structures

(formerly BD 63/17)

Version 0.0.1

Summary

This National Application Annex sets out the Highways England-specific requirements for inspection of its highway structures.

Feedback and Enquiries

Users of this document are encouraged to raise any enquiries and/or provide feedback on the content and usage of this document to the dedicated Highways England team. The email address for all enquiries and feedback is: Standards_Enquiries@highwaysengland.co.uk.

This is a controlled document.

Latest release notes

Document Code Version number Date of publication of relevant change Changes made to Type of change
CS 450 0.0.1 April 2021 England NAA Incremental change to notes and editorial updates
(April 2021) Minor editorial changes only.

Previous versions

Document Code Version number Date of publication of relevant change Changes made to Type of change
CS 450 0 March 2020

Foreword

Publishing information

This document is published by Highways England

This document supersedes BD 63/17, which is withdrawn.

Contractual and legal considerations

This document forms part of the works specification. It does not purport to include all the necessary provisions of a contract. Users are responsible for applying all appropriate documents applicable to their contract.

Introduction

Background

This National Application Annex gives Highways England-specific requirements for the management of the inspection of its highways structures.

Assumptions made in the preparation of this document

The assumptions made in GG 101 [Ref 2.N] apply to this document.

Abbreviations

Abbreviation Definition
IAMIS Integrated asset management information system
SMIS Structures management information system
TAA Technical Approval Authority

Terms and definitions

Term Definition
Asset information management
system of the Overseeing Organisation
In England this is the Integrated Asset Management Information System (IAM IS)

E/1. General

General requirements (CS 450, 2.2)

Extent of inspection

E/1.1 All parts of sign and signal gantries including significant attachments and gantry equipment shall be inspected in accordance with Section E/2.

Management and planning of maintenance inspections (CS 450, 4.1 and 4.2)

Inspection frequency

E/1.2 Inspection schedules shall be varied as detailed in Table E/1.2.

Table E/1.2 Variations to schedule of inspection in Table 4.1
Structure type First PI First GI Subsequent PIs
Sign gantry and signal gantry Year 2 Year 4 6 year interval
Mast Year 2 Tear 4 6 year interval

Scheduling inspections

E/1.3 The programme shall also show all inspections involving access to railway property for 24 months ahead.

Records of maintenance inspections (CS 450, 5.3)

Introduction

E/1.4 Inspection records shall be recorded on the Integrated Asset Management Information System (IAM IS) in accordance with the guidance for the system.

NOTE Guidance on the the format of inspection records in IAM IS is given in the supporting documents and training material for the system.

Risk-based principal inspection intervals (CS 450, 8.1 and 8.8)

Introduction

E/1.5 Section 8 of CS 450 [Ref 1.N] shall be used to determine risk based principal inspection intervals.

Risk assessment forms

E/1.6 The risk assessment spreadsheet forms for England shall be used.

E/1.6.1 The methodology in Appendix A of CS 450 [Ref 1.N], on which the spreadsheet is based, may be incorporated into other systems provided the following provisions are met:

  1. the alternative system is certified by the provider for accuracy, such that the same results are achieved;
  2. the Supervising Engineer recommends relevant procedures have been followed and that the alternative system is suitable; and,
  3. the alternative system is subject to overall agreement with the TAA.

NOTE 1 The spreadsheet and forms are available at the same web page as this standard.

NOTE 2 Separate risk assessment forms have been developed for each of the following structure types:

  1. bridges and large culverts;
  2. small-span structures;
  3. retaining walls;
  4. masts and mast schemes;
  5. sign/signal gantries; and,
  6. service crossings and other structures.

E/1.6.2 For multi-span bridges a single risk assessment may be carried out using a combination of the worst criteria across all spans. This, however, is likely to result in a conservative score. Alternatively, each individual span may be assessed separately, with the lowest scoring span (most conservative) being used to determine the most appropriate principal inspection interval for the structure.

Structures inspectors competencies and certification (CS 450, 9.1)

Introduction

E/1.7 Section 9 shall be used to define the structure inspectors competencies and certification requirements.

E/2. Inspection of sign gantries and signal gantries

General requirements (CS 450, 2.2)

E/2.1 All parts of sign and signal gantries including significant attachments and gantry equipment shall be inspected for defects.

NOTE 1 Typical significant attachments and gantry equipment include:

  1. signs;
  2. automatic signals and variable message signs;
  3. CCTV cameras;
  4. speed cameras;
  5. control equipment boxes; and,
  6. wiring and cable trays.

NOTE 2 Common problems on gantries constructed between 2009 and 2016 include:

  1. weld failures to the upper aluminium pivot trunnion on matrix lane signs giving rise to extensive remedial work including the installation of some secondary restraints;
  2. failure of gantry equipment fixings when combined with lack of structural redundancy in remaining fixings, resulting in equipment falling onto the carriageway;
  3. non-access gantries with sign support frames suffering failure of the supporting frame structure causing it to fall onto the carriageway;
  4. structural bolted connections found to have loose or missing bolts;
  5. loosening of the fixings, possibly due to vibration;
  6. defects to joints can include evidence of movement, bolt distortion and structure distortion;
  7. plastic cable ties locating aluminium mesh to walkways on lattice type gantries degrading and failing, resulting in the mesh being lost or damaged and needing to be replaced. Some of these ties have been known to have a life as short as two years.;
  8. aluminium pop rivets used to attach small signs to gantries and in contact with steel corroding and failing, allowing a sign to fall. Locations of pop rivets can include fixing signs, cover plates or cladding to the gantry.;
  9. structural bolts to many cantilever gantries were masked by tape and were incorrectly installed with large slotted holes without suitable structural washers, and have had to be replaced; and,
  10. insecure cable trays and cables.

E/2.1.1 Any protective covering to structural members or connections should be removed and replaced to allow inspection of all components and joints, if this can be safely achieved, or otherwise be noted for appropriate action.

E/2.1.2 Insecure cable trays and cables should be secured during the inspection, if this can be safely achieved, or otherwise be noted for appropriate action.

E/2.2 All fixings shall be inspected for corrosion, security and, if plastic, for UV degradation.

E/2.2.1 Where plastic cable ties have not been replaced by a hook type metal mechanical fixing then the ties should be recorded and reported for remedial works.

E/2.3 Frames to any matrix lane signs over each lane shall be inspected for defects.

NOTE Defects can include evidence of any excess play, weld fracture or other problems with the pivot mechanism and associated components.

E/2.4 Aluminium pop rivets shall be inspected for corrosion, particularly bi-metallic corrosion at the interface of dissimilar metals.

E/2.4.1 Any recommendations to provide replacement fastenings should be of a type that do not cause bi-metallic corrosion at the fastening, for example nickel copper alloy rivets that are non-reactive with steel or aluminium.

E/2.5 Access walkways shall be inspected for trip hazards and be subject to appropriate reporting and management.

NOTE Appropriate management can include removal of the object or risk if this can be safely achieved during the inspection.

E/2.6 Signs, electrical equipment and any cover screens shall be inspected for any apparent or possible defects.

E/2.7 During the inspection of a sign or signal gantry, where items which could fall or be dislodged from the gantry are identified, appropriate measures shall be taken as an immediate risk to public safety.

NOTE Appropriate measures in E/2.7 can include removal of the object or risk if this can be safely achieved during the inspection.

Gantries with handrails less than 1100 mm high

E/2.8 Where the handrail on a sign or signal gantry is less than 1100 mm the inspector shall:

  1. record the height in the inspection report and the register of constraints for the structure; and,
  2. recommend appropriate actions to bring the handrail up to standard or to install suitable safety provisions.

NOTE Sign and signal gantries have been built to varying standards and consequently not all gantries have handrails to the current standard height of 1100 mm.

E/2.8.1 Any recommended maintenance actions should be subject to a risk assessment and be subject to incorporation within other programmed activities.

NOTE Raising the height of handrails can obscure the view of a sign.

E/3. Normative references

The following documents, in whole or in part, are normative references for this document and are indispensable for its application. For dated references, only the edition cited applies. For undated references, the latest edition of the referenced document (including any amendments) applies.

Ref. Document
Ref 1.N National Highways. CS 450, 'Inspection of highway structures'
Ref 2.N National Highways. GG 101, 'Introduction to the Design Manual for Roads and Bridges'
Skip to content

Design Manual for Roads and Bridges

Highway Structures & Bridges

Inspection & Assessment

CS 450 Northern Ireland National Application Annex to CS 450 Inspection of highway structures

(formerly BD 63/17)

Version 0.0.1

Summary

This National Application Annex contains the Department for Infrastructure, Northern Ireland-specific requirements for inspection of its highway structures.

Feedback and Enquiries

Users of this document are encouraged to raise any enquiries and/or provide feedback on the content and usage of this document to the dedicated team in the Department for Infrastructure, Northern Ireland. The email address for all enquiries and feedback is: dcu@infrastructure-ni.gov.uk

This is a controlled document.

Latest release notes

Document Code Version number Date of publication of relevant change Changes made to Type of change
CS 450 0.0.1 April 2021 Northern Ireland NAA Incremental change to notes and editorial updates
Minor editorial amendments only.

Previous versions

Document Code Version number Date of publication of relevant change Changes made to Type of change
CS 450 0 March 2020

Foreword

Publishing information

This document is published by Highways England on behalf of the Department for Infrastructure, Northern Ireland

This document supersedes BD 63/17, which is withdrawn.

Contractual and legal considerations

This document forms part of the works specification. It does not purport to include all the necessary provisions of a contract. Users are responsible for applying all appropriate documents applicable to their contract.

Introduction

Background

This National Application Annex gives Department for Infrastructure, Northern Ireland, specific requirements related to the management of the inspection of its structures and applies to all roads in Northern Ireland.

References in this document to organisations, and legislation etc. is deemed to refer to the Northern Ireland equivalent where appropriate.

Assumptions made in the preparation of this document

The assumptions made in GG 101 [Ref 3.N] apply to this document.

Abbreviations

Abbreviation Definition
SMS-R The Department’s Structures Management System-Roads
TAA Technical Approval Authority

Terms and definitions

Term Definition
Structures Management System-Roads (SMS-R) Asset information management system of the Overseeing Organisation

NI/1. Northern Ireland National Application Annex

General requirements [CS 450, 2]

Extent of inspection

NI/1.1 The following exceptions given in Table NI/1.1 shall apply.

Table NI/1.1 Extent of inspection according to the structure type
Structure type Definition Extent of inspection
Bridge, buried structure,
subway underpass, culvert
and any other similar structure
As per Table 2.1 except:
  1. all structures of span 3 m and greater;
  2. bridges/culverts 1.8 m to 3 m span if cover to road surface is less than 1 m;
  3. multi-span bridges/culverts where the cumulative span is greater than or equal to 5m, if cover to road surface is less than 1 m;
  4. corrugated metal culverts 0.9 m or more in span; and,
  5. pedestrian subways.
As per Table 2.1
Earth-retaining structure As per Table 2.1, but greater than 1.5 m As per Table 2.1
Reinforced/strengthened soil/fill structure with hard facings As per Table 2.1, but greater than 1.5 m As per Table 2.1
Third party structures As per Table 2.1, but add third party masts for camera, radio, speed camera and telecommunication transmission equipment etc As per Table 2.1
NOTE: For third party masts for camera, radio, speed camera and telecommunication transmission equipment etc. refer to third party structures.

Management and reporting of risks

Resulting actions

NI/1.2 Any instances of structural deterioration or behaviours likely to indicate a reduction in carrying capacity or safety shall be reported immediately to the Department's Divisional Office. Formal documentation is not required.

Maintenance inspections [CS 450, 3]

Inspection types

NI/1.3 The inspection procedures defined in this National Application Annex and the Inspection Manual for Highway Structures IMfHS [Ref 2.N] shall be used.

Safety inspection

NI/1.4 Safety inspections shall be undertaken as part of the highway safety inspection regime.

General inspection

NI/1.5 General inspections shall include approach/departure safety fences and connections.

Special inspection

NI/1.6 All special inspections shall be agreed with the Overseeing Organisation before being implemented by the Agent.

Management and planning of maintenance inspections [CS 450, 4]

Preparation of inspections

NI/1.7 Previous general and principal inspection records shall be reviewed before the forthcoming inspection to identify any long standing issues.

NI/1.8 Where they exist for a structure, the records described in the structure/maintenance manual or as described in CG 302 [Ref 1.N] shall be referred to prior to carrying out a principal inspection.

NI/1.9 Notification of incomplete inspections and discussions around this shall be with the Overseeing Organisation and not the Technical Approval Authority (TAA).

Records of maintenance inspections [CS 450, 5]

Introduction

NI/1.10 Inspections shall be recorded in accordance with procedures described in the Inspection Manual for Highway Structures IMfHS [Ref 2.N].

NI/1.11 Inspection records shall be recorded on the Structures Management System-Roads (SMS-R) in accordance with the guidance for the system.

NOTE The current reporting format for general and principal inspections can be obtained from the Overseeing Organisation.

NI/1.11.1 Formal documentation should not be provided for safety inspections.

Records for principal inspection

NI/1.12 The Agent shall:

  1. check the information held in the Structures Management System-Roads (SMS-R);
  2. update SMS-R if errors and/or missing data is identified; and,
  3. record any significant change or deterioration since the last principal inspection.

Acceptance inspections and records [CS 450, 6]

Introduction

NI/1.13 Issues relating to acceptance inspections shall be referred to the Overseeing Organisation.

NI/1.14 Where any approval or discussion is required with Technical Approval Authority (TAA) this shall be with the Overseeing Organisation.

Alternative means of access [CS 450, 7]

NI/1.15 Where any approval or discussion is required with TAA this shall be with the Overseeing Organisation.

Risk-based principal inspection intervals [CS 450, 8]

Introduction

NI/1.16 Risk-based principal inspection intervals shall not apply in Northern Ireland.

NI/1.17 The Overseeing Organisation's policy shall be used to alter the interval between principal inspections.

NOTE The policy can be obtained from the Overseeing Organisation.

Record management

NI/1.18 Where a longer principal inspection interval has been agreed the relevant information shall be recorded on the Structures Management System-Roads (SMS-R).

Structures inspectors' competencies and certification [CS 450, 9]

Introduction

NI/1.19 The competence and certification requirements shall apply in full to all inspectors except those department staff who have otherwise been deemed competent in accordance with department policy.

NI/2. Normative references

The following documents, in whole or in part, are normative references for this document and are indispensable for its application. For dated references, only the edition cited applies. For undated references, the latest edition of the referenced document (including any amendments) applies.

Ref. Document
Ref 1.N National Highways. CG 302, 'As-built, operational and maintenance records for highway structures'
Ref 2.N TSO. The Highways Agency. IMfHS, 'Inspection Manual for Highway Structures '
Ref 3.N National Highways. GG 101, 'Introduction to the Design Manual for Roads and Bridges'
Skip to content

Design Manual for Roads and Bridges

Highway Structures & Bridges

Inspection & Assessment

CS 450 Scotland National Application Annex to CS 450 Inspection of highway structures

(formerly BD 63/17)

Version 0.0.1

Summary

This National Application Annex contains the Transport Scotland-specific requirements for inspection of its highway structures.

Feedback and Enquiries

Users of this document are encouraged to raise any enquiries and/or provide feedback on the content and usage of this document to the dedicated Transport Scotland team. The email address for all enquiries and feedback is: TSStandardsBranch@transport.gov.scot

This is a controlled document.

Latest release notes

Document Code Version number Date of publication of relevant change Changes made to Type of change
CS 450 0.0.1 April 2021 Scotland NAA Incremental change to notes and editorial updates
Minor editorial changes only.

Previous versions

Document Code Version number Date of publication of relevant change Changes made to Type of change
CS 450 0 March 2020

Foreword

Publishing information

This document is published by Highways England on behalf of Transport Scotland.

This document supersedes BD 63/17, which is withdrawn.

Contractual and legal considerations

This document forms part of the works specification. It does not purport to include all the necessary provisions of a contract. Users are responsible for applying all appropriate documents applicable to their contract.

Introduction

Background

This National Application Annex gives Transport Scotland, specific requirements related to the management of the inspection of its structures.

Assumptions made in the preparation of this document

The assumptions made in GG 101 [Ref 2.N] apply to this document.

Abbreviations

Abbreviation Definition
SMS Transport Scotland Structures Management System
TM Traffic management

Terms and definitions

Term Definition
Bridges section he part of the organisation responsible for highway structures in Transport Scotland
Transport Scotland Structures
Management System (SMS)
the asset information management system of the Overseeing Organisation

S/1. Scotland National Application Annex

Scope [CS 450, 1]

Aspects covered

S/1.1 For structures with particular requirements the inspection regime is defined in the operation and maintenance manuals. Otherwise the Agent shall agree the appropriate inspection regime with Bridges Section.

General requirements [CS 450, 2]

Extent of inspection

S/1.2 The following exceptions given in Table SI/1.7 shall apply.

Table S/1.2 Variations to extent of inspection according to structure type
Structure type Definition Extent of inspection
Bridge, buried structure,
subway underpass, culvert
and any other similar structure
As per Table 2.1, but greater than or equal to 0.9 m As per Table 2.1 for:
all structures greater than or equal to 3-m span, culverts 2-m to 3-m span, or multi-cell culverts where the cumulative span is greater than or equal to 5 m, corrugated metal culverts 0.9 m or more in span, pedestrian subways.
Earth retaining structure As per Table 2.1, but greater than 1.5 m As per Table 2.1
Reinforced/strengthened soil/fill structure with hard facings As per Table 2.1, but greater than 1.5 m As per Table 2.1
Sign gantry and signal gantry As per Table 2.1, but including large variable matrix signs Structural aspects of large sign/signal gantries and large variable matrix signs

Maintenance inspections [CS 450, 3]

Safety inspection

Definition

S/1.3 Safety inspections shall include reactive scour inspections.

Frequency

S/1.4 Safety inspections shall be carried out in accordance with contract requirements.

Principal inspection

Definition

S/1.5 Principal inspections shall be carried out in accordance with the Transport Scotland Structures Manual TS SM [Ref 3.N].

S/1.6 The following tasks shall be undertaken at each principal inspection:

  1. thickness testing of metal parapets at representative sample locations (e.g. post bases and rail connections) at a rate not less than one per parapet. A drawing indicating test locations is to be included in the principal inspection report.;
  2. probing for scour, in accordance with the scour management strategy and flood risk management plan; and,
  3. concrete investigations where this is recommended by the Agent and agreed with the Overseeing Organisation.

S/1.6.1 Where results from thickness testing of metal parapets show they have significantly deteriorated, testing should be undertaken for each post and alternate rail connection with each post.

Special Inspection

Agreement and reviews

S/1.7 The extent of the detailed investigations, the methods to be used and reporting requirements shall be agreed with bridges section.

Management and planning of maintenance inspections [CS 450, 4]

Inspection programmes

Scheduling inspections

S/1.8 The Agent shall enter the proposed and actual date of the general and principal inspections on the Transport Scotland Structures Management System (SMS).

NOTE 1 The SMS provides reports on annual programmes, showing any backlog from previous years.

NOTE 2 The 2-year and 6-year cyclic programme for general and principal inspections are held in the SMS.

Preparation of inspections

S/1.9 Where records exist for a structure, the records described in CG 302 [Ref 1.N] shall be referred to prior to carrying out a principal inspection.

Notification of incomplete inspections

S/1.10 The Agent shall record any hidden features or areas which cannot be inspected and state why they cannot be inspected.

S/1.11 The Agent shall provide details of the work required to access the hidden features/areas and the associated costs.

Records of maintenance inspections [CS 450, 5]

Introduction

S/1.12 The Agent shall:

  1. record the date of the previous general or principal inspection in the SMS;
  2. include comments on defects reported in the previous general or principal inspection report and any works carried out since the last inspection;
  3. include photographs showing a scale for all defects with a maintenance priority of 3 and above;
  4. cost estimates are to be provided for all defects with a maintenance priority ranking of 3 and above, including access method and TM requirements; and,
  5. prioritise defects for inclusion in a maintenance programme.

NOTE Refer to Transport Scotland Structures Manual TS SM [Ref 3.N] for further guidance. The manual sets out which priority defect records require ’work required’ and ‘costs’ to be entered.

S/1.13 Inspection records shall be recorded on the Transport Scotland Structures Management System (SMS).

Records for safety inspection

S/1.14 Safety inspections shall be recorded in accordance with contract requirements.

Records for general inspection

S/1.15 General inspections shall be recorded on forms generated in the SMS.

Records for principal inspection

S/1.16 In addition to the requirements for records of maintenance inspections Agents shall also provide:

  1. a current general arrangement drawing showing the location of the photographs;
  2. headroom measurements and the date the headroom was measured; and,
  3. the findings of concrete investigations when the principal inspections are carried out. Including the year of an initial concrete investigation or the year of the most recent concrete monitoring investigation.

S/1.16.1 The general arrangement drawing should include a plan, elevation and cross section.

S/1.16.2 The findings of concrete investigations should be submitted with principal inspection records to Bridges Section.

S/1.17 When carrying out a principal inspection, the Agent shall check, amend and update the information held in the SMS.

S/1.17.1 A full inventory report should be called up on the SMS and studied prior to and during principal inspections to identify and correct any errors and omissions.

S/1.18 Input of missing data and correction of errors in the SMS shall be carried out as per contractual timescales.

Acceptance inspections and records [CS 450, 6]

Introduction

S/1.19 Issues relating to acceptance inspections shall be referred to bridges section.

Defects liability inspection

S/1.20 The joint inspection at the end of the defect liability period (or any such defect rectification period as defined in the contract) constitutes the equivalent of an initial principal inspection and shall be reported using the SMS principal inspection form.

Risk-based principal inspection intervals [CS 450, 8]

Introduction

S/1.21 Section 8 shall not be used for inspections for Transport Scotland.

S/1.22 Principal inspection intervals for Transport Scotland shall not be increased.

Structures inspectors competencies and certification [CS 450, 9]

Introduction

S/1.23 Section 9 shall not be applicable to work for Transport Scotland, unless specifically applied by contract.

NOTE Transport Scotland inspector competence requirements are given in TS IA 46/16 [Ref 1.I].

S/2. Normative references

The following documents, in whole or in part, are normative references for this document and are indispensable for its application. For dated references, only the edition cited applies. For undated references, the latest edition of the referenced document (including any amendments) applies.

Ref. Document
Ref 1.N National Highways. CG 302, 'As-built, operational and maintenance records for highway structures'
Ref 2.N National Highways. GG 101, 'Introduction to the Design Manual for Roads and Bridges'
Ref 3.N Transport Scotland. TS SM, 'Transport Scotland Structures Manual'

S/3. Informative references

The following documents are informative references for this document and provide supporting information.

Ref. Document
Ref 1.I Transport Scotland. TS IA 46/16, 'Structures Inspector Competencies and Certification (Interim Amendment)'
Skip to content

Design Manual for Roads and Bridges

Highway Structures & Bridges

Inspection & Assessment

CS 450 Wales National Application Annex to CS 450 Inspection of highway structures

(formerly BD 63/17)

Version 0.1.0

Summary

This National Application Annex gives the Welsh Government-specific requirements for inspection of its highway structures.

Feedback and Enquiries

Users of this document are encouraged to raise any enquiries and/or provide feedback on the content and usage of this document to the dedicated Welsh Government team. The email address for all enquiries and feedback is: Standards_Feedback_and_Enquiries@gov.wales

This is a controlled document.

Latest release notes

Document Code Version number Date of publication of relevant change Changes made to Type of change
CS 450 0.1.0 April 2021 Wales NAA Incremental change to requirements
New requirement and Note inserted at W/1.2.

Previous versions

Document Code Version number Date of publication of relevant change Changes made to Type of change
CS 450 0 March 2020

Foreword

Publishing information

This document is published by Highways England on behalf of the Welsh Government.

This document supersedes BD 63/17, which is withdrawn.

Contractual and legal considerations

This document forms part of the works specification. It does not purport to include all the necessary provisions of a contract. Users are responsible for applying all appropriate documents applicable to their contract.

Introduction

Background

This National Application Annex gives the Welsh Government, specific requirements related to the management of the inspection of its structures.

The specific requirements for highway structures on motorways and trunk roads in Wales with respect to this standard are set down in the Welsh Government Structures Inspection Manual. These requirements are in addition to those contained in this Annex and in the main body of this standard.

The Welsh government’s principal inspection risk assessment guidance and risk assessment form can also be obtained using the contact details provided above.

Assumptions made in the preparation of this document

The assumptions made in GG 101 [Ref 2.N] apply to this document.

Abbreviations

Abbreviation Definition
DLI Defects liability inspections
EDDMS Electronic drawing and document management system
NHSS 31 National Highway Sector Scheme 31
POI Pre-opening inspections
WG Welsh government

Terms and definitions

Term Definition
Agent The party appointed by the Overseeing Organisation to manage highway assets on their behalf, e.g. maintaining agent, managing agent, managing agent contractor, trunk road agent, concessionaire, service provider or operating company. Where the Overseeing Organisation manages the highway assets within their own organisation, the agent is to be the branch or section to which the duties have been delegated.
Constructor The organisation contracted by the Overseeing Organisation or the agent to undertake construction works on its behalf.
Can also be termed the Contractor.
Designer The organisation responsible for the overall design including proprietary components.

W/1. Wales National Application Annex

General requirements [CS 450, 2.1]

Extent of inspection

W/1.1 Welsh Government Structures Inspection Manual SIM(W) [Ref 3.N] shall be followed for all inspections.

NOTE The specific requirements for highway structures on motorways and trunk roads in Wales with respect to this standard are set down in the Welsh Government Structures Inspection Manual, available on the Electronic Drawing and Document Management System (EDDMS). These requirements are in addition to those contained in this National Application Annex and CS 450 [Ref 1.N].

Management and planning of maintenance inspections [CS450, 4.1]

Inspection Frequency

W/1.2 Welsh Government Structures Inspection Manual SIM(W) [Ref 3.N] shall be followed for all inspections.

NOTE The specific requirements for highway structures on motorways and trunk roads in Wales with respect to this standard are set down in the Welsh Government Structures Inspection Manual, available on the Electronic Drawing and Document Management System (EDDMS). These requirements are in addition to those contained in this National Application Annex and CS 450 [Ref 1.N].

Management and reporting of risks

Records of maintenance inspections [CS 450, 5.2]

Introduction

W/1.3 Welsh Government (WG) maintenance inspection records shall be entered in the structures management system with a copy of the report also stored within the respective structure folder on the Electronic Drawing and Document Management System (EDDMS).

NOTE Further guidance on recording inspection records is contained within the WG Structures Inspection Manual.

Acceptance inspections and records [CS 450, 6.1, 6.2.1, 6.3, 6.16, 6.19]

Introduction

W/1.4 All forms of acceptance inspection shall be carried out by representatives of each respective organisation to ensure that all parties are in agreement with the outcome of the inspection.

W/1.5 Pre-opening inspections (POI) and defects liability inspections (DLI) shall be organised in agreement with the Overseeing Organisation.

W/1.6 All relevant parties shall be notified of the outcome of the inspections.

Pre-opening inspection

W/1.7 Following the pre-opening inspection, the party designated by the Overseeing Organisation shall produce a Pre-opening Inspection Report informing the Overseeing Organisation of all defects and work outstanding identified during the inspection.

Defects liability inspection

W/1.8 Any agreed works identified during the Defects Liability Inspection shall be recorded in a brief report.

W/1.8.1 The report should include confirmation that any defects identified at the time of the Pre-Opening Inspection have been rectified.

Risk-based principal inspection intervals [CS 450, 8.1, 8.2, 8.4, 8.6]

Introduction

W/1.9 The Welsh Government's policy shall be used to determine the interval between principal inspections for individual structures. See the Welsh Government Inspection Manual SIM(W) [Ref 3.N]

W/1.10 All structures forming the inspection programme shall be subject to preparation of risk assessments by the Agent. The procedure for determining risk based inspection intervals is as shown in CS 450 [Ref 1.N].

W/1.11 All structures forming the Inspection Programme shall be subject to the risk-based assessment process. Individual risk assessment forms have been developed for each of the following structure types;

  1. culverts;
  2. single span bridges;
  3. multi span bridges;
  4. gantries / footbridges;
  5. retaining walls; and,
  6. technology structures.

NOTE Further information to assist Agents in completion of risk assessments is available in the guidance note and user manual documents held on the Electronic Drawing and Document Management System (EDDMS).

W/1.12 All structures forming the inspection programme shall be subject to the risk assessment process.

W/1.13 The principal inspection frequency shall not increase for the following structure types;

  1. complex structures, including hinge joint, half joint and PTSI bridges;
  2. rail structures.

W/1.14 The risk-based inspection interval for all structures shall be subject to review following each subsequent general inspection.

NOTE The WG risk assessment considers the likelihood of deterioration and consequence of failure.

Structures inspectors' competencies and certification [CS 450, 9.1]

Introduction

W/1.15 All personnel carrying out inspections on WG owned structures shall be certified (or working towards certification) in accordance with the BICS, which has been developed in accordance with National Highway Sector Scheme 31 (NHSS 31).

W/2. Normative references

The following documents, in whole or in part, are normative references for this document and are indispensable for its application. For dated references, only the edition cited applies. For undated references, the latest edition of the referenced document (including any amendments) applies.

Ref. Document
Ref 1.N National Highways. CS 450, 'Inspection of highway structures'
Ref 2.N National Highways. GG 101, 'Introduction to the Design Manual for Roads and Bridges'
Ref 3.N Welsh Government. SIM(W), 'Welsh Government Structures Inspection Manual'